眼白发黄

来自医学百科

眼自发黄 证明出现黄疸传染性肝病、胆道疾病妊娠中毒及一些溶血性等疾病是引起黄疸的原因。

眼白发黄的原因[编辑 | 编辑源代码]

黄疸是由什么原因引起的?

(一)发病原因

1.溶血性黄疸 凡能引起红细胞大量破坏而产生溶血疾病,都能引起溶血性黄疸。常见疾病有以下两大类。

(1)先天性溶血性贫血:如地中海贫血(血红蛋白病)、遗传性球形红细胞增多症

(2)后天性获得性溶血性贫血:如自身免疫性溶血性贫血、遗传性葡萄糖-6-磷酸脱氢酶缺乏(蚕豆病)、异型输血后溶血、新生儿溶血、恶性疟疾、伯氨奎林等药物、蛇毒毒蕈中毒阵发性睡眠性血红蛋白尿等。

2.肝细胞性黄疸 各种肝脏疾病,如病毒性肝炎中毒性肝炎药物性肝病、各型肝硬化、原发与继发性肝癌败血症钩端螺旋体病等,都可因肝细胞发生弥漫损害而引起黄疸。

3.阻塞性黄疸(胆汁郁积性黄疸) 根据阻塞的部位可分为肝外胆管及肝内胆管阻塞两类。

(1)引起肝外胆管阻塞的常见疾病,有胆总管结石、狭窄、炎性水肿蛔虫肿瘤先天性胆道闭锁等;引起胆管外压迫而导致胆总管阻塞的常见疾病或原因,有胰头癌、胰头增大的慢性胰腺炎、乏特壶腹癌、胆总管癌、肝癌以及肝门部或胆总管周围肿大的淋巴结(癌肿转移)等。

(2)肝内胆管阻塞又可分为肝内阻塞性胆汁郁积与肝内胆汁郁积。前者常见于肝内胆管泥沙样结石、癌栓(多为肝癌)、华支睾吸虫病等;后者常见于毛细胆管型病毒性肝炎、药物性胆汁郁积症(如氯丙嗪甲睾酮、口服避孕药等)、细菌脓毒血症妊娠期复发性黄疸、原发性胆汁性肝硬化及少数心脏腹部手术后等。

4.先天性非溶血性黄疸 系指胆红素代谢有先天性的缺陷,发病多见于婴、幼儿和青年,常有家族史。如在婴幼儿时期未死亡而能存活下来者,其黄疸可反复出现,常在感冒或运动、感染疲劳后诱发,但患者一般健康状况良好。这类黄疸临床上较少见,有时易误诊为肝胆疾病。属这类黄疸的常见疾病有以下几种。

(1)Gilbert综合征:发生黄疸的机制是肝细胞摄取非结合胆红素障碍(轻型,是临床上最常见的一种家族性黄疸)及肝细胞微粒体葡萄糖醛酸转移酶不足(重型,预后差)所致。本病特征为除黄疸外,其他肝功能试验正常,血清内非结合胆红素浓度增高,红细胞脆性增加;口服胆囊造影剂后,胆囊显影良好,肝活体组织检查无异常。

(2)Dabin-Johnson综合征:引起黄疸的原因是非结合胆红素在肝细胞内转化为结合胆红素后,结合胆红素的转运及向毛细胆管排泌功能发生障碍。本病特征为血清结合胆红素增高;口服胆囊造影剂后胆囊不显影;肝脏外观呈绿黑色(腹腔镜下观察),肝活组织检查可见肝细胞内有弥漫的棕褐色色素颗粒沉着。本病预后良好。

(3)Rotor综合征:发生黄疸的原因是肝细胞摄取非结合胆红素以及结合胆红素向毛细胆管排泌均有部分障碍所致。本病特征为血清非结合与结合胆红素都增高;靛青绿(ICG)排泄试验障碍(减低);胆囊造影大多显影良好,仅少数不显影;肝内无色素颗粒沉着,肝活体组织检查正常。本病预后一般良好。

(4)Crigler-Najjar综合征:发生黄疸的原因是肝细胞微粒体内缺乏葡萄糖醛酸转移酶,使非结合胆红素不能转化为结合胆红素。本综合征可分为重型或轻型,前者因血液中非结合胆红素浓度很高,与脑组织中脂肪组织有极强的亲和力,故易发生胆红素脑病(核黄疸),多见于新生儿,其预后极差,多在出生后1年内死亡;后者系肝细胞微粒体内部分缺乏葡萄糖醛酸转移酶,故其症状较轻,预后比重型稍好。

(二)发病机制

1.正常胆红素代谢

(1)胆红素的来源与形成:80%~85%的胆红素来源于成熟红细胞的血红蛋白正常红细胞的寿命平均为120天,从衰老和损伤的红细胞释放出来的血红蛋白被单核-巨噬细胞系统(脾、肝、骨髓)吞食、破坏和分解,在组织蛋白酶的作用下成为血红素、铁和珠蛋白(铁被机体再利用,珠蛋白进入蛋白代谢池),血红素经血红素加氧酶的作用转变为胆绿素,胆绿素再经胆绿素还原酶作用还原成胆红素。正常人每天由红细胞破坏产生的血红蛋白约60~80g/L,生成的胆红素总量约为340~510μmol/L,平均425μmol/L;此外,另有15%~20%的胆红素来源于骨髓中未成熟红细胞的血红蛋白(无效造血),及肝内游离的血红素、含血红素的蛋白质(包括肌红蛋白过氧化氢酶过氧化物酶细胞色素P450等),这些物质产生的胆红素称之为旁路性胆红素;从血红蛋白分解来的胆红素(亦包括旁路性胆红素)称之为非结合胆红素(unconjugated bilirubin);非结合胆红素迅速与血清白蛋白结合,形成非结合胆红素白蛋白复合物,再经血循环运输至肝脏。非结合胆红素不溶于水,不能从肾小球滤出,故尿液中不含有非结合胆红素。但非结合胆红素呈脂溶性,与脂肪组织有较好的亲和力。

(2)肝脏对非结合胆红素的摄取、结合与排泄功能:

①肝脏对非结合胆红素的摄取:肝脏是胆红素代谢的重要场所。非结合胆红素白蛋白复合物经血液运输到肝细胞时,根据超微结构观察,非结合胆红素与白蛋白分离后,即经肝血窦Disse’s间隙被肝细胞的微突所摄取,进入肝细胞后,非结合胆红素被肝细胞浆内的特殊蛋白y及Z所携带(y及Z蛋白作为载体),运送至肝细胞的滑面内质网的微粒体内。

②非结合胆红素的结合(即结合胆红素的形成):在滑面内质网的微粒体内有葡萄糖醛酸转移酶,非结合胆红素在该酶的作用下与葡萄糖醛酸结合形成葡萄糖醛酸酯,或称为结合胆红素(Conjugated bilirubin)。与1个分子葡萄糖醛酸结合的结合胆红素称胆红素Ⅰ(单酯),与2个分子葡萄糖醛酸结合的结合胆红素称胆红素Ⅱ(双酯)。从胆汁中排泌的结合胆红素大部分是双酯胆红素。因结合胆红素呈水溶性,可经肾小球滤过而从尿中排出,故尿中胆红素定性试验阳性。

③结合胆红素的排泄:结合胆红素形成后如何从肝细胞排出,其确切机制尚未完全阐明,多认为是通过主动排泄的耗能过程来完成。结合胆红素经高尔基器运输到毛细胆管微突、微胆管、细胆管、小胆管、肝总管、胆总管,经十二指肠乳头排入十二指肠。

④胆红素的肠肝循环:结合胆红素经胆道排入肠道后并不能被肠黏膜所吸收,而在回肠末端及结肠厌氧菌还原酶作用后还原为尿胆原(每天肠道形成的尿胆原总量约为68~473μmol)。尿胆原的大部分氧化为尿胆素从粪便中排出体外,也称粪胆素(或粪胆原);小部分尿胆原(10%~20%)被回肠和结肠黏膜吸收,经门静脉血流回到肝内,在回到肝内的尿胆原中,有大部分再经肝细胞作用后又转变为结合胆红素,又随胆汁排入肠道内,这一过程称为“胆红素的肠肝循环”。有小部分未能转变为结合胆红素,而是经体循环(即小部分尿胆原→肝静脉下腔静脉→心脏→体循环),由肾脏排出体外,正常人每天由尿液排出的尿胆原一般不超过6.8μmol。尿内尿胆原定性试验为弱阳性或阳性(正常胆红素代谢,图1)。

文件:Gyr8f7yr.jpg

2.溶血性黄疸 红细胞大量破坏(溶血)后,非结合胆红素形成增多,大量的非结合胆红素运输至肝脏,必然使肝脏(肝细胞)的负担增加,当超过肝脏对非结合胆红素的摄取与结合能力时,则引起血液中非结合胆红素浓度增高。此外,大量溶血导致的贫血,使肝细胞处在缺氧缺血的状态下,其摄取、结合非结合胆红素的能力必然会进一步降低,结果导致非结合胆红素在血液中浓度更为增高而出现黄疸(图2)。

文件:Gyr8fdil.jpg

3.肝细胞性黄疸 由于肝细胞发生了广泛性损害(变性、坏死),致使肝细胞对非结合胆红素的摄取、结合发生障碍,故血清中非结合胆红素浓度增高,而部分未受损的肝细胞仍能继续摄取、结合非结合胆红素,使其转变为结合胆红素,但其中一部分结合胆红素未能排泌于毛细胆管中,而是经坏死的肝细胞间隙反流入肝淋巴液与血液中,或因肝细胞变性、肿胀、汇管区炎性病变以及毛细胆管、小胆管内胆栓形成,使结合胆红素的排泄受阻,结果造成结合胆红素经小胆管溢出(小胆管内压增高而发生破裂)而反流入肝淋巴流与血液,最终均导致血清中结合胆红素浓度也增高而出现黄疸(图3)。

文件:Gyr8finp.jpg

4.阻塞性黄疸(胆汁郁积性黄疸) 无论是肝内的毛细胆管、微细胆管、小胆管,还是肝外肝胆管、总肝管、胆总管及乏特壶腹等处的任何部位发生阻塞或胆汁郁积,则阻塞或郁积的上方胆管内压力不断增高,胆管不断扩张,最终必然导致肝内小胆管或微细胆管、毛细胆管发生破裂,使结合胆红素从破裂的胆管溢出,反流入血液中而发生黄疸(图4)。此外,某些肝内胆汁郁积并非全由胆管破裂等机械因素所致(如药物所致的胆汁郁积),还可由于胆汁的分泌减少(分泌功能障碍)、毛细胆管的通透性增加、胆汁浓缩、淤滞而致流量减少,最终导致胆管内胆盐沉积与胆栓的形成。

Gyr8fnse.jpg

眼白发黄的诊断[编辑 | 编辑源代码]

黄疸应该做哪些检查?

实验室检查

1.尿液检查 主要是检测尿中尿胆原胆红素溶血性黄疸时,尿胆原显著增加而尿胆红素阴性;肝细胞性黄疸时,尿胆原增加、正常或减少(视有无肝内胆汁郁积而定),而尿胆红素阳性;阻塞性黄疸时,尿胆原一般减少甚至缺乏(视梗阻程度而定),而尿胆红素则显著增加。

2.血液检查 溶血性黄疸时,血红蛋白红细胞均降低,末梢血网织红细胞晚幼红细胞增加,骨髓象中红细胞系统显著增生旺盛;地中海贫血时,红细胞脆性常降低;遗传性球形红细胞增多症时,则红细胞脆性增加;自身免疫性溶血性贫血新生儿溶血性贫血时,抗人体球蛋白试验(Coombs Test)呈阳性反应。

3.肝功能试验

(1)血清胆红素测定:1分钟胆红素(l’B)相当于结合胆红素(是血清试剂混合后于1min时测定的胆红素含量)一般占总胆红素(TB)的20%。溶血性黄疸时,l’B/TB的比值一般<20%;而肝细胞性黄疸时,l’B/TB的比值常在20%~60%;梗阻性黄疸时,比值常>60%。3种黄疸的胆红素代谢实验鉴别见表1。

Gyr8ft6r.jpg

(2)血清蛋白测定与蛋白电泳:在肝细胞性黄疸的中、晚期,血清总蛋白白蛋白减少,球蛋白增高,白蛋白/球蛋白比值降低甚至倒置(正常时比值为2∶1)。少数情况下,如球蛋白显著增高时,则总蛋白可正常或超过正常。蛋白电泳测定在急性黄疸型肝炎者,其β及γ球蛋白轻度升高;而肝硬化时β及γ球蛋白明显增高;梗阻性黄疸的中、晚期,α2及β球蛋白升高;在原发性胆汁性肝硬化时,则α2、β及γ球蛋白增高。

(3)血清酶学检查:

①主要反映肝细胞损害的血清酶,有丙氨酸氨基转移酶(ALT)、门冬氨酸氨基转移酶(AST)及腺苷脱氨酶(ADA)。ALT与AST活力升高是肝细胞损害最敏感的指标,常超过正常值的5~10倍。但在重症肝炎时,如发现转氨酶(ALT及AST)的活力反而降低,而血清胆红素浓度明显升高,呈“胆酶分离”现象,多提示患者预后不良;ADA对慢性肝病时的肝细胞损害更有诊断意义,尤其是其同工酶ADA2。

②主要反映胆汁郁积的血清酶,有碱性磷酸酶(ALP)、γ-谷氨酰转肽酶(γ-GT)、5’-核苷酸酶(5’-NT)及乳酸脱氢酶(LDH)等。ALP在肝内、肝外阻塞性黄疸,肝内胆汁郁积时均显著升高,当其升高值大于正常值的3倍以上时,如无骨病存在,则高度提示有胆道梗阻存在。在肝细胞性黄疸时ALP大多正常或仅轻度升高,一般不会超过正常值的2~3倍。γ-GT在急性肝炎者仅轻度或中度升高,而在梗阻性黄疸及原发性肝癌者可显著性升高一般不会超过政党值的2~3倍。γ-GT的同工酶γ-GT2可作为原发性肝癌的标志物,国内报道其阳性率可达90%。5’-NT是ALP的一种同工酶,其诊断意义与ALP相同,但在骨病及妊娠期则5’-NT不受影响,其酶的活力仍然正常。LDH在多数急性肝炎者,其活力升高;在癌肿阻塞所致的黄疸时,LDH可显著增高;良性胆汁郁积时,LDH仅轻度升高。

(4)血清总胆固醇、胆固醇酯及脂蛋白-x(LP-X)测定:在梗阻性黄疸,总胆固醇增高;肝细胞性黄疸,尤其是肝细胞有广泛坏死时,胆固醇酯降低。正常人血中无LP-X,而在肝外阻塞性黄疸及肝内胆汁郁积时则LP-X呈阳性,其阳性率达90%~100%。单纯肝细胞性黄疸时,LP-X极少阳性。

(5)凝血酶原时间测定:凝血酶原在肝细胞内生成,当肝细胞出现损害及肠内缺乏胆汁,使维生素K的吸收发生障碍时,则凝血酶原生成减少,故肝细胞性与胆汁郁积性黄疸时,凝血酶原时间均延长。注射维生素K1 10mg或K3 8mg后,24~48h复查凝血酶原时间,如较注射前显著缩短,表示肝功能正常(制造凝血酶原正常),黄疸可能为阻塞性;如注射后凝血酶原时间无变化,提示无胆汁郁积,而是肝细胞功能受损。

(6)血清铁、铜含量测定:正常血清铁与血清铜的比值为0.8~1.0,梗阻性黄疸或肝内胆汁郁积时,铁/铜比值<0.5(系血清铜增高所致),而急性肝细胞性黄疸时,则铁/铜比值>1。

(7)靛氰绿(ICG)试验:静脉注射ICG(按0.5mg/kg体重计算)后,15min抽血检查。正常人ICG的平均潴留量为注射剂量的10%,肝脏有实质性损害时ICG的潴留量增加。此法已基本上替代了传统的磺溴酞钠(BSP)排泄试验。

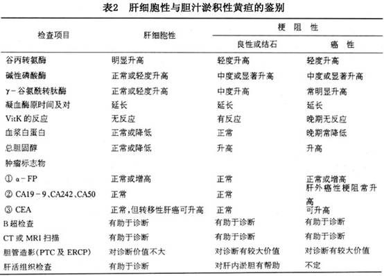
4.免疫学检查 甲、乙、丙、丁、戊、己、庚型病毒性肝炎抗原-抗体系统(病原标志物)检测有助于各型肝炎病原学的诊断。甲胎蛋白(α-FP)的检测对原发性肝细胞性肝癌的诊断有很高的敏感性和特异性。原发性胆汁性肝硬化时IgM明显升高,且血清内抗腺粒体抗体(AMA)及抗平滑肌抗体(SMA)绝大多数可呈阳性。肝细胞性与胆汁淤积性黄疸的鉴别见表2。

文件:Gyr8fyga.jpg

影像学检查

1.B型超声波检查 是一种安全、方便、无痛苦、无创伤性且可反复进行的检查,在黄疸的鉴别诊断中已成为十分重要的检查方法,甚至是首选的检查方法。B超显像对鉴别肝细胞性黄疸与阻塞性黄疸颇有帮助。肝外胆道梗阻时,可见到胆总管肝内胆管均表现为扩张,且可见到肿大而表面光滑的胆囊,同时对肝外胆道梗阻的原因、部位等可作出较准确的诊断。

2.经十二指肠乳头逆行胰胆管造影(ERCP) 对诊断胆道、胆囊病变及诊断慢性胰腺炎胰腺癌等病变有重要帮助。并能观察十二指肠乳头区域有无病变,且可取活组织检查

3.经皮肝穿刺胆道造影(PTC) 适宜于深度黄疸的肝外梗阻患者。PTC可清楚显示肝内、肝外整个胆道系统,对胆管阻塞的部位、程度、引起阻塞的病变性质、范围等均有诊断价值。

4.电子计算机断层扫描(CT)或磁共振成像(MRI)检查 两者均可清晰显示肝脏、胆道、胰腺及这些脏器邻近部位的病变,MRI还可进行胆道成像,从而对黄疸的病因诊断提供重要的信息,进而可作出准确的诊断。CT、MRI与B型超声波检查有相辅相乘的作用或互补作用。

5.X线检查 食管吞钡发现食管静脉曲张时,有助于肝硬化或门静脉高压的诊断。钡剂检查发现十二指肠框增宽时,有助于胰头癌的诊断;十二指肠低张钡剂造影时,如发现降部有充盈铁损时,应考虑有Vater壶腹癌可能。如需了解胆囊及胆管情况还可进行胆囊或胆道造影术。

6.放射性核素扫描 近年来用于诊断肝胆疾病和鉴别黄疸的核素扫描技术发展十分迅速,常用的有将标记99mTc的吡哆醛氨基酸类化合物注入外周静脉,作肝胆动态显像(ECT)观察,可鉴别肝外胆管梗阻性黄疸与肝细胞性黄疸(核素经肝细胞摄取后经胆道排泄)。肠腔内无或很少核素进入时,证明系肝外胆管完全性或不完全性阻塞。单光子发射计算机断层扫描(SPECT),对肝脏占位性病变的部位、大小及形态均有较高的分辨力,故有一定的诊断价值。

7.腹腔镜检查肝穿刺活体组织检查 急性肝炎时,在腹腔镜下肝脏呈红色(大红肝),胆囊松弛,脾脏肿大;肝外胆管梗阻时,肝脏呈绿色,胆囊肿大;肝内胆汁郁积时,肝脏呈绿色花斑状,胆囊松弛。在腹腔镜直视下作肝活组织检查对肝细胞性黄疸、肝炎、肝癌及肝内胆汁郁积等诊断极有帮助。非直视下的肝活组织检查也可进行,但应小心谨慎,以避免发生大出血

眼白发黄的鉴别诊断[编辑 | 编辑源代码]

●眼白发蓝 医学上名之为蓝色巩膜。这种征象多是慢性缺铁造成的。铁是巩膜表层胶原组织中一种十分重要的物质,缺铁后可使巩膜变薄,掩盖不了巩膜下黑蓝色的脉络膜时,眼白就呈现出蓝色来了。而慢性缺铁又必然导致缺铁性贫血。凡中、重度贫血患者,其眼白都呈蓝白色。

眼白发红 通常是由细菌病毒感染发炎引起的充血现象。倘若同时还伴有分泌物、异物感、发痒及眼痛症状,应去医院眼科诊治一下,问题可能更复杂一些。另外,血压高的人发生脑溢血之前、羊角风病发作之前和严重失眠者及心功能不全者,都会出现眼白充血发红的症状。倘如单侧眼白发红,应注意是否受到性病感染

●眼白出现血片 是动脉硬化,特别是脑动脉硬化的警示牌。

●眼白出现绿点 大多是肠梗阻的早期信号。

眼白出现红点毛细血管末端扩张的结果。糖尿病患者通常会出现此类症状。

●眼白出现三角、圆形或半月形的蓝色、灰色或黑色斑点 是肠蛔虫病的常见症状。

黄疸应该做哪些检查?

实验室检查

1.尿液检查 主要是检测尿中尿胆原胆红素溶血性黄疸时,尿胆原显著增加而尿胆红素阴性;肝细胞性黄疸时,尿胆原增加、正常或减少(视有无肝内胆汁郁积而定),而尿胆红素阳性;阻塞性黄疸时,尿胆原一般减少甚至缺乏(视梗阻程度而定),而尿胆红素则显著增加。

2.血液检查 溶血性黄疸时,血红蛋白红细胞均降低,末梢血网织红细胞晚幼红细胞增加,骨髓象中红细胞系统显著增生旺盛;地中海贫血时,红细胞脆性常降低;遗传性球形红细胞增多症时,则红细胞脆性增加;自身免疫性溶血性贫血新生儿溶血性贫血时,抗人体球蛋白试验(Coombs Test)呈阳性反应。

3.肝功能试验

(1)血清胆红素测定:1分钟胆红素(l’B)相当于结合胆红素(是血清试剂混合后于1min时测定的胆红素含量)一般占总胆红素(TB)的20%。溶血性黄疸时,l’B/TB的比值一般<20%;而肝细胞性黄疸时,l’B/TB的比值常在20%~60%;梗阻性黄疸时,比值常>60%。3种黄疸的胆红素代谢实验鉴别见表1。

文件:Gyr8g4n7.jpg

(2)血清蛋白测定与蛋白电泳:在肝细胞性黄疸的中、晚期,血清总蛋白白蛋白减少,球蛋白增高,白蛋白/球蛋白比值降低甚至倒置(正常时比值为2∶1)。少数情况下,如球蛋白显著增高时,则总蛋白可正常或超过正常。蛋白电泳测定在急性黄疸型肝炎者,其β及γ球蛋白轻度升高;而肝硬化时β及γ球蛋白明显增高;梗阻性黄疸的中、晚期,α2及β球蛋白升高;在原发性胆汁性肝硬化时,则α2、β及γ球蛋白增高。

(3)血清酶学检查:

①主要反映肝细胞损害的血清酶,有丙氨酸氨基转移酶(ALT)、门冬氨酸氨基转移酶(AST)及腺苷脱氨酶(ADA)。ALT与AST活力升高是肝细胞损害最敏感的指标,常超过正常值的5~10倍。但在重症肝炎时,如发现转氨酶(ALT及AST)的活力反而降低,而血清胆红素浓度明显升高,呈“胆酶分离”现象,多提示患者预后不良;ADA对慢性肝病时的肝细胞损害更有诊断意义,尤其是其同工酶ADA2。

②主要反映胆汁郁积的血清酶,有碱性磷酸酶(ALP)、γ-谷氨酰转肽酶(γ-GT)、5’-核苷酸酶(5’-NT)及乳酸脱氢酶(LDH)等。ALP在肝内、肝外阻塞性黄疸,肝内胆汁郁积时均显著升高,当其升高值大于正常值的3倍以上时,如无骨病存在,则高度提示有胆道梗阻存在。在肝细胞性黄疸时ALP大多正常或仅轻度升高,一般不会超过正常值的2~3倍。γ-GT在急性肝炎者仅轻度或中度升高,而在梗阻性黄疸及原发性肝癌者可显著性升高一般不会超过政党值的2~3倍。γ-GT的同工酶γ-GT2可作为原发性肝癌的标志物,国内报道其阳性率可达90%。5’-NT是ALP的一种同工酶,其诊断意义与ALP相同,但在骨病及妊娠期则5’-NT不受影响,其酶的活力仍然正常。LDH在多数急性肝炎者,其活力升高;在癌肿阻塞所致的黄疸时,LDH可显著增高;良性胆汁郁积时,LDH仅轻度升高。

(4)血清总胆固醇、胆固醇酯及脂蛋白-x(LP-X)测定:在梗阻性黄疸,总胆固醇增高;肝细胞性黄疸,尤其是肝细胞有广泛坏死时,胆固醇酯降低。正常人血中无LP-X,而在肝外阻塞性黄疸及肝内胆汁郁积时则LP-X呈阳性,其阳性率达90%~100%。单纯肝细胞性黄疸时,LP-X极少阳性。

(5)凝血酶原时间测定:凝血酶原在肝细胞内生成,当肝细胞出现损害及肠内缺乏胆汁,使维生素K的吸收发生障碍时,则凝血酶原生成减少,故肝细胞性与胆汁郁积性黄疸时,凝血酶原时间均延长。注射维生素K1 10mg或K3 8mg后,24~48h复查凝血酶原时间,如较注射前显著缩短,表示肝功能正常(制造凝血酶原正常),黄疸可能为阻塞性;如注射后凝血酶原时间无变化,提示无胆汁郁积,而是肝细胞功能受损。

(6)血清铁、铜含量测定:正常血清铁与血清铜的比值为0.8~1.0,梗阻性黄疸或肝内胆汁郁积时,铁/铜比值<0.5(系血清铜增高所致),而急性肝细胞性黄疸时,则铁/铜比值>1。

(7)靛氰绿(ICG)试验:静脉注射ICG(按0.5mg/kg体重计算)后,15min抽血检查。正常人ICG的平均潴留量为注射剂量的10%,肝脏有实质性损害时ICG的潴留量增加。此法已基本上替代了传统的磺溴酞钠(BSP)排泄试验。

4.免疫学检查 甲、乙、丙、丁、戊、己、庚型病毒性肝炎抗原-抗体系统(病原标志物)检测有助于各型肝炎病原学的诊断。甲胎蛋白(α-FP)的检测对原发性肝细胞性肝癌的诊断有很高的敏感性和特异性。原发性胆汁性肝硬化时IgM明显升高,且血清内抗腺粒体抗体(AMA)及抗平滑肌抗体(SMA)绝大多数可呈阳性。肝细胞性与胆汁淤积性黄疸的鉴别见表2。

Gyr8g9q8.jpg

影像学检查

1.B型超声波检查 是一种安全、方便、无痛苦、无创伤性且可反复进行的检查,在黄疸的鉴别诊断中已成为十分重要的检查方法,甚至是首选的检查方法。B超显像对鉴别肝细胞性黄疸与阻塞性黄疸颇有帮助。肝外胆道梗阻时,可见到胆总管肝内胆管均表现为扩张,且可见到肿大而表面光滑的胆囊,同时对肝外胆道梗阻的原因、部位等可作出较准确的诊断。

2.经十二指肠乳头逆行胰胆管造影(ERCP) 对诊断胆道、胆囊病变及诊断慢性胰腺炎胰腺癌等病变有重要帮助。并能观察十二指肠乳头区域有无病变,且可取活组织检查

3.经皮肝穿刺胆道造影(PTC) 适宜于深度黄疸的肝外梗阻患者。PTC可清楚显示肝内、肝外整个胆道系统,对胆管阻塞的部位、程度、引起阻塞的病变性质、范围等均有诊断价值。

4.电子计算机断层扫描(CT)或磁共振成像(MRI)检查 两者均可清晰显示肝脏、胆道、胰腺及这些脏器邻近部位的病变,MRI还可进行胆道成像,从而对黄疸的病因诊断提供重要的信息,进而可作出准确的诊断。CT、MRI与B型超声波检查有相辅相乘的作用或互补作用。

5.X线检查 食管吞钡发现食管静脉曲张时,有助于肝硬化或门静脉高压的诊断。钡剂检查发现十二指肠框增宽时,有助于胰头癌的诊断;十二指肠低张钡剂造影时,如发现降部有充盈铁损时,应考虑有Vater壶腹癌可能。如需了解胆囊及胆管情况还可进行胆囊或胆道造影术。

6.放射性核素扫描 近年来用于诊断肝胆疾病和鉴别黄疸的核素扫描技术发展十分迅速,常用的有将标记99mTc的吡哆醛氨基酸类化合物注入外周静脉,作肝胆动态显像(ECT)观察,可鉴别肝外胆管梗阻性黄疸与肝细胞性黄疸(核素经肝细胞摄取后经胆道排泄)。肠腔内无或很少核素进入时,证明系肝外胆管完全性或不完全性阻塞。单光子发射计算机断层扫描(SPECT),对肝脏占位性病变的部位、大小及形态均有较高的分辨力,故有一定的诊断价值。

7.腹腔镜检查肝穿刺活体组织检查 急性肝炎时,在腹腔镜下肝脏呈红色(大红肝),胆囊松弛,脾脏肿大;肝外胆管梗阻时,肝脏呈绿色,胆囊肿大;肝内胆汁郁积时,肝脏呈绿色花斑状,胆囊松弛。在腹腔镜直视下作肝活组织检查对肝细胞性黄疸、肝炎、肝癌及肝内胆汁郁积等诊断极有帮助。非直视下的肝活组织检查也可进行,但应小心谨慎,以避免发生大出血

眼白发黄的治疗和预防方法[编辑 | 编辑源代码]

预防调护

饮食有节,勿嗜酒,勿进食不洁之品及恣食辛热肥甘之物。 黄疸病人应注意休息,保持心情舒畅,饮食宜清淡。 本病一旦发现,立即隔离治疗,并对其食具、用具加以清毒,将其排泄物深埋或用漂白粉消毒。 经治疗黄疸消退后,不宜马上停药,应根据病情继续治疗,以免复发。

参看[编辑 | 编辑源代码]