柠檬色痰
柠檬色痰常见于单纯性肺嗜酸性粒细胞增多症,单纯性肺嗜酸粒细胞增多症(simple pulmonary eosinophilia)是由Loffler1932年首先报道的,故又称吕弗勒综合征(Lofflers syndrome)。特点为全身症状轻微,X线呈一过性肺部阴影,血嗜酸粒细胞增多,病程2~4周,亦称为急性肺嗜酸粒细胞增多症(acute pulmonary eosinophilia)。患者可有个人或家族过敏史。
柠檬色痰的原因[编辑 | 编辑源代码]
(一)发病原因
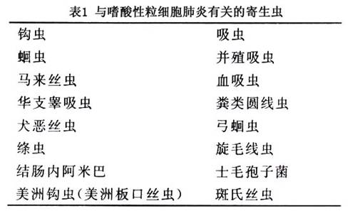
病因很多,主要为寄生虫感染和药物引起的变态反应。对蛔虫的幼虫过敏多发生于感染后2周,蛔虫的过敏原可引起阳性皮肤反应。此外还有钩虫、圆形虫、丝虫、旋毛虫、鞭虫、阿米巴肝吸虫、日本血吸虫等感染也可产生同样反应(表1)。
药物如阿司匹林、各种磺胺制剂、呋喃妥因、青霉素、甲氨蝶呤均可引起变态反应。也有对吸入花粉和真菌孢子过敏(表2)。
最近有由于镍引起本症的报道。本病与Ⅰ型变态反应有关,Ⅲ型变态反应也可参与。
(二)发病机制
主要为肺部暂时性过敏反应,肺泡内充满渗出液、大量嗜酸性粒细胞和异物巨噬细胞,很少累及血管,在血管周围有白细胞聚集。
柠檬色痰的诊断[编辑 | 编辑源代码]
本病可无症状,仅在X线检查时偶被发现;如有症状也很轻微,最常见的症状为咳嗽,少量黏痰或少量柠檬色痰,偶有痰血,痰中含嗜酸性粒细胞。此外尚有头痛、乏力、上呼吸道卡他症状、夜间盗汗、胸痛等,一般不发热,如有则为低热,偶有高热和喘息,常在1~2天内恢复正常。临床体检可无任何体征,极少听到少量干湿啰音,偶可叩诊浊音,症状和体征多在短期内消失,很少超过两星期。
主要根据症状轻,X线胸片呈一过性游走性阴影,血中嗜酸性粒细胞升高,病程短能自愈等特点做出诊断。蛔虫感染引起者,症状出现后2~3个月时,从粪便中可查到虫卵。
柠檬色痰的鉴别诊断[编辑 | 编辑源代码]
不同性状的痰所代表的不同疾病,大致可分以下几种:
白色黏性痰液:多为透明痰液或略呈白色,较稀,一般由于感冒或轻度气管炎引起,健康人体也会有少量白色痰液。
黄色脓性痰液:由于肺部化脓感染引起,一般是肺炎、支气管炎、肺脓肿或支气管扩张导致的继发性感染,相对白色黏性痰液炎症较重。
黄绿色痰:由一种特殊的细菌——绿脓杆菌感染引起,出现这种颜色的痰应尽早去医院做痰培养查明原因。
铁锈样痰:大叶性肺炎的痰色为铁锈样,多伴有呼吸困难、胸痛等症状,多是由肺炎双球菌、葡萄球菌及肺炎杆菌引起。
血性痰:血性痰可分好几种情况:一种是痰中带鲜红血丝,多见于肺结核或支气管扩张,有时咽部有炎症时也可出现这种情况;第二种是黑色血痰,多见于肺梗塞;第三种,粉红色泡沫样痰,见于肺水肿。另外,如果长期痰内带血或伴有胸痛、乏力、消瘦的症状,要警惕肺癌的发生。
果酱样痰:提示肺部寄生虫疾病,如肺吸虫病;阿米巴肺脓肿也会出现这种情况。去医院验血即可查明原因。
灰色或黑色痰:吸入灰尘过多会咳出灰色痰,长期接触碳粉、煤沫、石灰等会导致肺尘埃沉着症。
砖红色黏冻样痰:提示肺炎杆菌肺炎,一般较为少见。
本病可无症状,仅在X线检查时偶被发现;如有症状也很轻微,最常见的症状为咳嗽,少量黏痰或少量柠檬色痰,偶有痰血,痰中含嗜酸性粒细胞。此外尚有头痛、乏力、上呼吸道卡他症状、夜间盗汗、胸痛等,一般不发热,如有则为低热,偶有高热和喘息,常在1~2天内恢复正常。临床体检可无任何体征,极少听到少量干湿啰音,偶可叩诊浊音,症状和体征多在短期内消失,很少超过两星期。
主要根据症状轻,X线胸片呈一过性游走性阴影,血中嗜酸性粒细胞升高,病程短能自愈等特点做出诊断。蛔虫感染引起者,症状出现后2~3个月时,从粪便中可查到虫卵。
柠檬色痰的治疗和预防方法[编辑 | 编辑源代码]
(一)治疗
可不治自愈,有寄生虫者应予驱虫剂治疗。症状显著和反复发作者,可服用肾上腺皮质激素,待症状控制和肺部阴影消失即可逐渐停药。并可给予止咳化痰治疗。
(二)预后
目前尚无资料。
参看[编辑 | 编辑源代码]