臀沟展平和下垂

来自医学百科

肌肉萎缩:患侧肢体肌肉萎缩是髋关节结核的另一特征。由于肌肉营养不良失用性萎缩,使髋关节周围及该侧肢体肌肉的张力减低,逐渐转为肌肉的体积缩小。早期通过测量可以发现,较晚的病例肉眼也能看出整个肢体消瘦,尤其是股四头肌。这时臀肌的萎缩也较明显,患侧臀部消瘦,臀沟展平和下垂

臀沟展平和下垂的原因[编辑 | 编辑源代码]

本病主要是由于结核杆菌感染引起,其病理变化主要表现为以下特征:

①单纯滑膜结核:病变仅限于滑膜,表现为充血水肿渗出以及纤维组织增生等。

②单纯骨结核:病变限于骨内,可发生在股骨头骨骺内,亦可发生在股骨近端干骺端之边缘。

③全关节结核:由单纯性结核发展而来,其特征是关节软骨遭到破坏。若只有部分软骨游离坏死,即为早期全关节结核;如全部关节软骨坏死脱落,则为晚期全关节结核,此时多有严重骨质破坏、病理性脱位等。

(一)发病原因

1.传染途径 80%~90%结核病人的痰,尤其是肺空洞病例痰的细菌特别多。因此不随地吐痰仍是防止散布结核菌的重要措施。病人咳嗽打喷嚏时,可污染空气,亦能造成呼吸道感染

胃肠道感染较少见。饮食物经低温(65~72℃)灭菌法(pasteurization)处理,可防止胃肠道感染。

结核菌不能通过健康皮肤,当有破裂方可招致感染。骨与关节直接感染结核菌而发病者极为少见,宫内感染结核病(先天性结核病)亦极罕见。

2.影响发病的局部因素 从骨关节结核的好发部位来看,其发病除和致病菌感染及机体反应有关外,下述局部因素的影响也很重要。

(1)慢性劳损因素:大量临床事实证明,外伤骨折、脱位或扭伤均不在局部散发结核病,而慢性劳损或累积性损伤对结核病变的形成有一定关系。

(2)肌纤维因素:血源性肌纤维结核非常罕见,即使在粟粒性或播散性结核病例中也很难见到。临床上从骨结核来说,有丰富肌肉附着的长骨干、椎弓髂骨翼肩胛骨等很少形成病灶;但是没有或少有肌肉附着的椎体、跟骨、手足短管状骨和长骨骨端都较易形成病灶。这说明肌纤维不但自己对结核菌有抵抗力,而且对所附着的骨质也有一定的保护作用。

(3)终末血管因素:在长骨骨干中除有较大的滋养动脉外,还有无数细小的血管穿过骨外膜进入骨皮质,与滋养动脉的小分枝吻合,故骨皮质的血管侧支循环较为丰富。滋养动脉口径较大,血流速度较快,菌栓不易在其中停留。即使有少数菌栓停留在骨皮质中,不致引起栓塞,菌栓也易被消灭,不致发病。反之,骨端是由口径细小,吻合枝很少的终末动脉供应,又因其血流速度减慢,菌栓容易停留在此处引起缺血、栓塞进而形成病灶。

长骨骨干结核之所以可见,还有网织内皮学说和免疫学说等。

3.骨关节病灶的形成 结核性原发病灶一般在幼年时期形成。被吸入或吞入的结核菌侵入组织后,在有利条件下开始繁殖,在局部引起渗出性炎症。这时一部分结核菌通过淋巴管进入附近淋巴结,再通过淋巴结进入血运。进入血运的细菌形成极多的细菌栓子,这些栓子随血流分布到全身各组织中。其中大部分被消灭,只是少数在有利条件下繁殖形成一些微小的病灶。在机体反应的作用下这些小病灶多数被消灭而修复。少数小病灶的结核菌虽未完全被消灭,但病灶是在被纤维组织包围着的,所以病变是静止状态。以后随着年龄的增长,机体免疫力的降低或其他不利因素的发生,这种潜伏着的、静止状态的速发病灶可以在原发病灶发生后的数月、数年或数十年内重新活跃起来。潜伏着的结核菌迅速繁殖,包围着的纤维组织被突破,从而炎症扩大或侵入新的区域,形成一个有局部症状,有全身反应,可以被查出的病灶来。这就是形成了骨关节结核的原发病灶。

髋关节的结核病变与其他骨关节结核一样,通常是从关节附近的原发性骨病灶开始。此病灶即是经血流播散而发生在骨关节端松质骨或骨膜的特殊病灶。这一病灶就是关节感染和发生各种类型病变的原因。由此可见,最初的关节结核是单纯的骨结核或单纯的滑膜结核。原发性单纯骨结核约占所有髋关节结核90%以上,这种类型也是发生具有特殊发病经过的髋关节结核病的主要原因。

原发性骨病灶的形成与否,形成时间的早期,病灶的多少和范围的大小,以及形成的部分均与结核菌的数量、毒力,机体的体质和免疫力、局部的解剖和生理特点有密切关系。

(二)发病机制

髋关节结核中,单纯滑膜结核和单纯骨结核都较少,病人就诊时,大多都表现为全关节结核。发病部位以髋臼最好发,股骨颈次之,股骨头最少。

单纯滑膜结核很少有脓肿,更少有窦道形成。单纯骨结核形成脓肿的较多见。髋臼结核产生的脓液可向下穿破软骨而侵入髋关节,向后汇集在臀部,形成臀部脓肿;也可向内穿破骨盆内壁,形成盆腔内脓肿。股骨颈结核的脓液穿破股骨颈的骨膜和滑膜,进入髋关节,或沿股骨颈髓腔流注到大粗隆或大腿外侧。股骨头结核的脓液早期就穿破软骨面而侵入髋关节。晚期髋关节结核脓肿常出现在关节的前内侧,因该处关节囊较薄弱,且常与髂腰肌滑囊相通。脓肿溃破后,形成窦道,约20%的病人在就诊时已形成窦道。长期混合感染可继发慢性硬化性骨髓炎

在单纯滑膜结核或早期全关节结核中,包围圆韧带的滑膜也水肿、充血、肥厚,晚期圆韧带被破坏消失。髋臼、股骨头或关节囊破坏严重者,股骨头常发生病理性脱位,主要是后脱位。晚期髋关节结核周围的肌肉发生痉挛,因为内收肌和屈髋肌肌力较大,常发生屈曲内收畸形

髋关节有严重破坏时,而病变又趋向静止,则关节发生纤维性或骨性强直,髋关节常固定在屈曲、内收和外旋位。如股骨头、颈被破坏消失者,有时股骨上端与髋臼之间可发生假关节活动。

儿童髋关节结核对患肢骨骼的生长有一定的影响。单纯滑膜和髋臼结核痊愈后,股骨头可以增大,股骨颈变长,颈干角增大,呈髋外翻畸形,患肢可比健肢长0.5~2.5cm。这种生长加速现象是炎症刺激股骨上端骨骺的结果。股骨头与颈结核对于股骨颈的生长有两种影响:其一是生长刺激,多见于距骨骺板较远的股骨颈基底病变;其二是生长抑制,多见于距骨骺板较近的头颈部病变。由于后一种病变直接破坏了骨骺板,或者破坏了骺板的血运,使股骨头、颈的发育受挫,以至股骨头变小,股骨颈变短,呈髋内翻,患肢缩短1~3cm。晚期全关节结核骺板被破坏,不但股骨上端不能正常生长和发育,由于患肢不能发挥其正常功能,该下肢的其他骨骺生长和发育也受到一定的影响,可以造成更严重的短缩,有的竟可多达10cm以上。

臀沟展平和下垂的诊断[编辑 | 编辑源代码]

1、“4”字试验:

本试验包含髋关节屈曲、外展或外旋三种运动,髋关节结核者本试验应为阳性。方法如下:病人平卧于检查桌上,蜷其患肢,将外踝搁在健侧肢髌骨上方,检查者用手下压其患侧膝部,若患髋出现疼痛而使膝部不能接触桌面即为阳性。应当指出,本试验受个体因素(年老或肥胖)的影响较大,个应进行两侧对比,作对比时外踝搁放的位置必须相同,不得有高低。

2、髋关节过伸试验:

可用来检查儿童早期髋关节结核,患儿俯卧位,检查者一手按住骨盆,另一手握住踝部把下肢提起,直到骨盆开始桌面升起为止。同样试验对侧髋关节,两侧对比,可以发现患侧髋关节在后伸时有抗拒感觉,因而后伸的范围不如正常侧大,正常侧可以有10度后伸。

3、托马斯征阳性:

用来检查髋关节有无屈曲畸形,方法如下,病人并卧于硬桌上,检查者将其健侧髋骨膝关节完全屈曲,使膝部粘住或尽可能贴近前胸,此时腰椎前凸完全消失而腰背平贴于床面,若患髋存在屈曲畸形,即能一目了然,根据大腿与桌面所成之角度,断定屈曲畸形为多少。

4、影像学检查:

(1)X线摄片检查对诊断髋关节结核十分重要,必须两髋关节同时摄片以资比较,早期病变只有局限性骨质疏松,质量好的X线片可显示出肿胀关节囊,进行性关节间隙变窄与边缘性骨破坏病灶为早期X线征象,随着破坏的加剧,出现空洞和死骨,严重者股骨头部几乎消失。后期有病理性脱位,经治疗后骨轮廓边缘转为清晰时提示病变趋于静止。

(2) CTMRI检查可获得早期诊断。能清楚显示髋关节内积液多少,能揭示普通X线片不能显示的微小骨骼破坏病灶。MRI还能显示骨内的炎性浸润

5.血沉(ESR)反复检查结果,难反应疾病各时期的临床征象及对治疗效果的评价。诊断性穿刺所获得的关节内容物的细胞学和细菌学检查,阴性结果较少。当然如获得脓汁的话,诊断多可确定。

臀沟展平和下垂的鉴别诊断[编辑 | 编辑源代码]

根据病史、症状与影响学表现,诊断不难,须与下列疾病作鉴别诊断:

1.髋关节附近病变

(1)大粗隆结核:本病有与髋关节结核相同的股部疼痛,向膝部放射性疼痛及跛行等表现,且可能有髋关节稍屈曲、外展及外旋畸形。但它的疼痛仅局限于大粗隆部,特别是侧卧压迫时更明显。而髋关节结核的疼痛局限于股骨头颈部。患大粗隆结核时髋关节无活动受限,肌萎缩也不显著。X线检查之后可以明确区别。

(2)骶髂关节炎:本病不但可以在结核的基础上发生,而且可以在风湿病布氏杆菌病淋病及其他传染病的基础上发生。两者间可根据以下特点区别(表1)。

文件:Gxq6a9cu.jpg

(3)脊柱结核脊柱下部的结核易误诊为髋关节结核,特别是伴有髋窝脓肿和股部脓肿时,况且二者都有髋关节的伸展活动受限。但在脊柱结核伴流注脓肿时,不会有髋关节的屈曲和旋转功能障碍。在可疑病例同时拍摄脊柱和髋关节X线片即可确定诊断。

2.关节内病变

(1)化脓性关节炎急性化脓性关节炎一般均为急性发病,患者有高热寒战白细胞增高。白细胞常超过20×109/L中性多核显著增加。下肢常呈外展、外旋畸形。因在此位置,关节囊容积最大,可以减轻脓肿压力,使疼痛减轻。此种典型病例与结核的鉴别一般没有困难。但少数髋关节结核可能为亚急性发展过程,某些低毒性化脓性关节炎也有以慢性发展过程的,这时鉴别就比较困难。需要在治疗观察中或采用特殊手段加以区别。

化脓髋骨骨髓炎继发化脓性髋关节炎的须与合并感染的髋关节结核鉴别。前者常有急性发病史,X线片上髂骨病变比较广泛,弥漫;后者多为慢性发病,但有长期窦道史,X线片上骨病变局限于关节附近。

(2)类风湿性关节炎:髋关节类风湿性关节炎常系中枢型类风湿性关节炎的一部分。有的从一侧髋关节开始。X线片所见和髋关节滑膜结核完全类似,即有关节囊肿胀闭孔变小和局部骨质疏松等征。患者多为15岁以上的男性青年。仔细询问病史,对侧髋关节也可能痛过。检查腰椎时,有的可能发现活动受限。

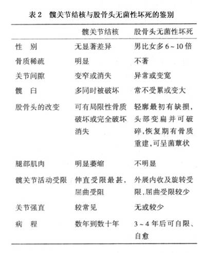
(3)幼年型股骨头无菌性坏死:又名莱格-波塞(Legg-Perthes)氏病。据统计髋关节结核有1/10误诊为本病;本病有1/5误诊为结核。故在鉴别时应倍加注意(表2)。

Gxq6ahrn.jpg

(4)成年型股骨头无菌性坏死:多见于外伤性髋脱位股骨颈骨折之后,偶有因大量应用激素所引起。股骨上部致密、变扁,以后碎裂。临床症状比幼儿型为重,骨质重建也比较困难。患者血沉不快,有外伤或大量使用激素的历史。

(5)骨关节炎:本病在我国比较少见,患者多为老年人,可见于一侧或双侧。临床上患髋疼痛,活动受限,但血沉不快。X线片可见髋臼及股骨头明显增生,边缘硬化,关节间隙狭窄,髋臼内或股骨头内常有囊性改变。

(6)暂时性滑膜炎:多见于8岁以下儿童,诉髋部疼痛,不敢走路。检查患髋有轻度活动受限,髋关节前方稍饱满。患儿多无明显全身病状。给磺胺土霉素治疗3~4周后即愈。

(7)夏科(Charcot)氏关节病:常见于肩、肘、髋、膝、椎体、足部等处。下肢多继发于脊髓痨脑脊膜膨出之后、受累关节明显肿胀,关节内有血性液体。X线片可见骨质致密、碎裂、吸收,与关节肿胀骨质破坏程度相比,疼痛和运动限制并不明显。仔细检查患肢常可发现知觉障碍和膜反射消失等神经症状。

(8)梅毒性骨软骨炎:属先天性疾患,在我国已很少见。X线片可见软组织肿胀干骺端破坏。鉴别要点是本病多见于偏僻地区,常为对称性或多发性。血清康瓦氏反应多为阴性,驱梅疗法显效。

3.肿瘤方面 髋或粗隆部的软骨肉瘤,其钙化区应与寒性脓肿钙化区别。骨髓瘤纤维肉瘤网状细胞肉瘤巨细胞瘤、转移癌等应与没有死骨的中心型骨结核囊肿型结核区别。髋关节后方的硬纤维瘤神经纤维瘤可使患髋屈曲、内旋受限,髋后方有饱满感及压痛,但X线片阴性,血沉及体温正常。

4、股骨头缺血坏死:患儿一般情况好,无消瘦盗汗发热等症状,患髋可有轻、中度活动受限,Thomas 征阳性,无肿胀,骨骺与髋臼间距离增宽,骨骺延迟出现,变小变形,密度增高,股骨头变扁甚至碎裂,颈干角变小,髋臼无明显破坏。

5、 先天性髋脱位:女孩多见,可单侧或双侧发生,股骨头骨骺出现晚,髋臼变浅,股骨颈变短,无明显骨破坏或骨质疏松,Shenton 氏线不连续。

1、“4”字试验:

本试验包含髋关节屈曲、外展或外旋三种运动,髋关节结核者本试验应为阳性。方法如下:病人平卧于检查桌上,蜷其患肢,将外踝搁在健侧肢髌骨上方,检查者用手下压其患侧膝部,若患髋出现疼痛而使膝部不能接触桌面即为阳性。应当指出,本试验受个体因素(年老或肥胖)的影响较大,个应进行两侧对比,作对比时外踝搁放的位置必须相同,不得有高低。

2、髋关节过伸试验:

可用来检查儿童早期髋关节结核,患儿俯卧位,检查者一手按住骨盆,另一手握住踝部把下肢提起,直到骨盆开始桌面升起为止。同样试验对侧髋关节,两侧对比,可以发现患侧髋关节在后伸时有抗拒感觉,因而后伸的范围不如正常侧大,正常侧可以有10度后伸。

3、托马斯征阳性:

用来检查髋关节有无屈曲畸形,方法如下,病人并卧于硬桌上,检查者将其健侧髋骨、膝关节完全屈曲,使膝部粘住或尽可能贴近前胸,此时腰椎前凸完全消失而腰背平贴于床面,若患髋存在屈曲畸形,即能一目了然,根据大腿与桌面所成之角度,断定屈曲畸形为多少。

4、影像学检查:

(1)X线摄片检查对诊断髋关节结核十分重要,必须两髋关节同时摄片以资比较,早期病变只有局限性骨质疏松,质量好的X线片可显示出肿胀的关节囊,进行性关节间隙变窄与边缘性骨破坏病灶为早期X线征象,随着破坏的加剧,出现空洞和死骨,严重者股骨头部几乎消失。后期有病理性脱位,经治疗后骨轮廓边缘转为清晰时提示病变趋于静止。

(2) CTMRI检查可获得早期诊断。能清楚显示髋关节内积液多少,能揭示普通X线片不能显示的微小骨骼破坏病灶。MRI还能显示骨内的炎性浸润

5.血沉(ESR)反复检查结果,难反应疾病各时期的临床征象及对治疗效果的评价。诊断性穿刺所获得的关节内容物的细胞学和细菌学检查,阴性结果较少。当然如获得脓汁的话,诊断多可确定。

臀沟展平和下垂的治疗和预防方法[编辑 | 编辑源代码]

1.必须作好开放性结核病人的消毒隔离工作,减少肺或肠道结核病的发病率,从而降低骨关节结核病的发病率。

2.提高医疗技术水平,做到早期诊断早期治疗。

3.大力开展群众性的爱国卫生运动,将有关不随地吐痰、消毒隔离、健康检查、早期治疗和卡介苗接种的意义,进行深入细致的宣传教育,让群众参加防痨工作,为在我国消灭结核病而斗争。

髋关节结核主要继发于原发病源如肺结核感染而致。因此预防及彻底治疗原发活动性病源是关键。

参看[编辑 | 编辑源代码]