脊髓马尾受累

来自医学百科

脊髓马尾神经根受累是脊柱脊髓伤症状之一。脊柱损伤患者日益增多,视受损机制不同,分型亦不相同,因此在诊断上亦有一定难度。但实际上,只要能掌握局部的病理解剖特点,在全面收集外伤史、症状和体征所见的前提下,加以综合分析判断,对大多数病例不难取得正确诊断。在此基础上,治疗问题也易于解决。对某些临床诊断确有困难者,可借助于CTMRI、CT加脊髓造影、CTM等影像学检查手段。

脊髓马尾受累的原因[编辑 | 编辑源代码]

(一)发病原因

多因各种脊柱骨折脱位而致伤。

(二)发病机制

1.脊柱损伤的好发部位 脊柱骨折脱位在任何椎节均可发生,但有60%~70%的病例好发于胸10至腰2段。其中,胸12至腰1段更为高发,约占其中的80%;颈4~6椎节及颈1~2为次多发区,约占20%~25%;其余病例散见于其他椎节。

2.脊髓损伤的伴发率 脊髓损伤(spinal cord injury,SCI)在脊柱骨折脱位中的发生率约占17%左右,其中以颈段发生率最高,胸段及腰段次之。颈1~2及枕颈伤易引起死亡,且多发生在致伤现场的当时。从暴力的作用方式观察,直接暴力所致比例最高,尤其是火器贯穿伤,几乎是百分之百,其次为过伸性损伤。如从骨折的类型判定,则以椎体爆裂性骨折多见。当然,伴有脱位的骨折合并脊髓损伤的发生率更高。临床上也可遇到椎骨损伤严重,却无明显脊髓受损症状的所谓“幸运型脊柱骨折”的病例,这主要是由于椎管较宽大的缘故。

3.各型骨折的病理解剖特点

(1)伸展型骨折:主要表现为关节突骨折或椎板骨折后向椎管方向的塌陷性改变,对硬膜囊形成压迫。轻者有感觉障碍,重者可引起截瘫。伴有椎体间关节自前方分离或椎体中部分裂者较为少见。前纵韧带可完全断裂,但临床上并不多见。偶可发现棘突骨折并向前方塌陷者,多系直接作用于棘突上的暴力所致,此时多伴有软组织挫伤。关节突跳跃征常见于颈椎,其次为胸椎,在腰椎节段十分罕见。

(2)椎体压缩骨折:椎体压缩骨折在脊柱骨折中最为多见。当椎体前缘压缩超过垂直径的1/2时,该节段即出现一个约18°的成角畸形;当椎体前缘压缩2/3时,这一角度可达25°左右;椎体前缘完全压缩时,成角可达40°(图1)。因此,被压缩的椎体数量愈多,程度愈重,角度愈大,并出现以下后果:

Gxpwif1h.jpg

①椎管矢状径减小:其减少程度与畸形的角度大小呈正比,并易对椎管内的脊髓组织及其伴行血管等造成压迫而出现脊髓受累症状,尤其是后方小关节松动伴有严重椎节不稳者(图2)。

Gxpwj51m.jpg

②椎管延长:由于成角畸形,其后方椎间小关节的关节囊因呈展开状而使椎管后壁拉长,以致椎管内组织,特别是后方的黄韧带、硬膜囊壁及血管均处于紧张状态,易引起损伤,并波及脊髓,尤其是当节段长度超过10%时(图3)。

文件:Gxpwisn5.jpg

③引起椎节不稳:椎体压缩愈多,椎节的稳定性愈差。除因小关节处于半脱位状态及前纵韧带松弛失去原有的制动作用外,椎体的短缩及成角畸形本身就已经改变了脊柱的正常负荷力线,易引起椎节失稳。

(3)椎体爆裂骨折:这种类型的骨折椎体后缘骨片最易进入椎管,且在X线片上又不易被发现。常可出现以下后果:

脊髓受压:压缩碎裂的椎体后方的骨块或爆裂型骨折的骨片之所以不易向前方移位,主要是由于前纵韧带坚强,且受屈曲体位的影响。而后方恰巧是压力较低的椎管,以致椎体骨片易突向椎管而成为临床上较为常见的脊髓前方致压物,并构成后期阻碍脊髓功能进一步恢复的病理解剖学基础(图4,5)。

文件:Gxpwi2os.jpg
文件:Gxpwiz03.jpg

②易漏诊:突向椎管方向的骨块(片)因受多种组织的遮挡而不易在X线片上发现,尤其是在胸椎段,以致易漏诊而失去早期手术治疗的机会。因此,在病情允许的情况下,应尽早对伤者进行CT检查或断层摄影。

③难以还纳:后纵韧带损伤时,如果其尚未失去纵向联系,碎裂的骨块(片)仍附着在后纵韧带前方,则通过牵引可使骨块还纳;但在损伤时,如果后纵韧带完全断裂,则此时椎体后方的骨块多呈游离而失去联系,即使通过牵引使椎体骨折获得复位,该骨片也难以还纳原位(图6)。

文件:Gxpwi94l.jpg

(4)椎节脱位:除颈椎可单独发生椎节脱位外,胸、腰段的椎节脱位大多与各型骨折伴发,尤以屈曲型多见。由于上节段椎体下缘在下椎节椎体上缘向前滑动,使椎管内形成一个骨性的阶梯样致压物,可引起对脊髓或马尾神经的刺激或压迫,构成早期脊髓损伤的主要原因(图7)。同时,这也是妨碍脊髓功能完全恢复的重要因素之一。

文件:Gxpwhw42.jpg

(5)侧屈型损伤:其病理改变与屈曲型大体相似,主要表现为一侧椎体的侧方压缩,多见于胸、腰段。侧屈型损伤的脊髓受损程度,在同样的暴力情况下较前屈型为轻。

(6)其他类型:包括目前发现较为多见的急性椎间盘脱出(尤多见于颈椎,图8)、单纯的棘突骨折和横突骨折等,病变大多较局限,受损程度亦轻。通过椎体中部至后方椎板的水平分裂骨折(chance fracture)等,近年来在临床上也不少见(图9)。

Gxpwhpib.jpg
文件:Gxpwilu0.jpg

4.脊髓损伤的病理改变分型 由于脊髓组织十分娇嫩,任何撞击、牵拉、挤压及其他外力作用后,均可引起比想像更为严重的损伤,其病理改变主要表现为脊髓震荡、脊髓实质损伤及脊髓受压三种状态,但在临床上常将其分为以下六种类型。

(1)震荡:是最轻的一种脊髓损伤,与脑震荡相似,主要是传导暴力通过脊柱后部传到脊髓,并出现数分钟至数十小时的短暂性功能丧失,在临床上较为多见。这一类型的脊髓损伤在恢复时,一般先从下肢开始。由于脊髓组织形态上无可见的病理改变,因此其生理功能紊乱多可获得恢复,属可逆性。

(2)脊髓出血血肿:指脊髓实质内出血,这在血管畸形者更易发生。其程度可从细微的点状出血血肿形成不等。少量出血者,血肿吸收后其脊髓功能有可能得到部分或大部分恢复;严重的血肿易因瘢痕形成而预后不佳。

(3)脊髓挫伤:脊髓挫伤的程度有较大差别,从十分轻微的脊髓水肿、点状或片状出血到脊髓广泛挫裂(软化和坏死)不等,并随着时间的延长,由于神经胶质纤维组织增生等改变,继而导致瘢痕形成、脊髓萎缩以致引起不可逆性后果。

(4)脊髓受压:髓外组织,包括骨折片、脱出的髓核、内陷的韧带、血肿及后期的骨痂骨刺、粘连性束带、瘢痕等以及体外的异物(弹片、内固定物及植骨片等)可造成对脊髓组织的直接压迫。这种压迫可引起局部的缺血缺氧水肿淤血等,从而改变且加重了脊髓的受损程度。

(5)断裂:除火器伤外,脊柱脱位超过一定限度时,脊髓也可出现部分或完全断裂,以致引起脊髓传导功能的大部或全部丧失,外形上看,硬膜囊大多保持完整;但骨折脱位十分明显的严重型,硬膜囊亦可同时断裂。

(6)脊休克:与脊髓震荡不同,脊休克不是暴力直接作用于脊髓所致。其临床表现为损伤椎节以下肌张力降低,肢体呈弛缓性瘫痪,感觉及骨骼肌反射消失,引不出病理反射大便失禁小便潴留等。这种表现实质上是损伤断面以下脊髓失去高级中枢控制的后果,一般持续2~4周,合并感染者持续时间延长。当脊休克消失后,脊髓的恢复因损伤程度的不同而有所差异。横断性脊髓损伤者的运动、感觉及浅反射功能不恢复,反射亢进,并有病理反射出现;不完全性损伤者的脊髓功能则可获得大部分、部分或少许恢复。

以上为脊髓损伤的类型,但脊髓内的病理改变则视伤后时间的长短而不同。脊髓实质性损伤一般可分为早、中、晚三期。早期指伤后2周以内,主要表现为脊髓的自溶过程,并于伤后48h内达到高峰。中期为伤后2周至2年以上,主要表现为急性过程的消退及修复过程,由于成纤维组织的生长速度快于脊髓组织,而使断裂的脊髓难以再通。后期主要表现为脊髓组织的变性改变,其变化时间较长,一般从伤后2~4年开始,持续可达10年以上,其中微循环改变起着重要作用。

脊髓马尾受累的诊断[编辑 | 编辑源代码]

1.脊柱脊髓伤的临床特点 视脊柱损伤的部位、程度、范围、时间及个体特异性不同,临床症状体征差别较大。现就其共性症状进行阐述。

(1)一般特点:

疼痛:具有骨折患者所特有的剧烈疼痛,除昏迷或重度休克病例者外,几乎每个病例均出现,尤以在搬动躯干时为甚,常感无法忍受。因此,患者多采取被动体位而不愿做任何活动。在检查与搬动时应设法减轻这一症状。

压痛叩痛传导痛:骨折局部均有明显的压痛及叩痛(后者一般不做检查,以免增加患者痛苦),并与骨折的部位相一致。单纯椎体骨折者,压痛较深在,主要通过棘突传导。椎板及棘突骨折的压痛较浅表。除单纯棘突、横突骨折外,一般均有间接叩痛,疼痛部位与损伤部位相一致。

③活动受限:无论何型骨折,脊柱均出现明显的活动受限。在检查时,切忌让患者坐起或使身体扭曲,以防使椎管变形而引起或加重脊髓脊神经根受损;也不应让患者做各个方向的活动(包括主动与被动),以免加剧骨折移位及引起副损伤,甚至造成截瘫

(2)神经症状:这里的神经症状指脊髓、马尾神经根受累的症状。

①高位颈髓伤:高位颈髓伤指颈1~2或枕颈段骨折脱位所引起的颈髓损伤,如该处的生命中枢直接受到压迫并超过其代偿限度时,患者多立即死亡。所幸该处椎管矢状径较大,仍有一定数量的存活者。但也可引起四肢瘫痪及因并发症而发生意外。

②下位颈髓伤:下位颈髓伤指颈3以下部位的颈髓伤。严重者,不仅四肢瘫痪,且胸部呼吸肌多受累,仅保留腹式呼吸完全性瘫痪者,损伤平面以下呈痉挛性瘫痪

胸段或腰段脊髓伤:胸段或腰段脊髓伤以完全性损伤多见,尤其是在胸段。损伤平面以下感觉、运动及膀胱直肠的功能均出现障碍。

④马尾伤:视受损的范围不同,马尾伤的症状差异较大,除下肢运动及感觉有程度不同的障碍外,直肠、膀胱功能也可受波及。

⑤根性损害:根性损害多与脊髓症状同时出现,常因神经根受压而引起剧烈疼痛,尤以完全性脊髓伤者多见,且常常成为该类患者要求手术的主要原因之一。

(3)脊髓损伤平面的临床判定:脊髓损伤平面一般与骨折平面相一致,但其顺序数却因成人脊髓末端止于第1腰椎下端的解剖特点而与脊髓损伤平面顺序数不同。脊髓损伤时其椎节平面应该是:颈椎+1,上胸椎+2,下胸椎+3,圆锥位于胸12与腰1之间处。此外,临床上尚可根据受累肌肉的部位来推断脊髓神经根的受损平面,见表1。

文件:Gxpwln8i.jpg

(4)其他症状:根据骨折脱位的部位、损伤程度、脊髓受累情况及其他多种因素不同,脊髓损伤患者尚可出现某些其他症状与体征,其中包括:

①肌肉痉挛:指受损椎节椎旁肌肉的防御性挛缩。实质上,它对骨折的椎节起固定与制动作用。

腹肌痉挛或假性急腹症:常见于胸、腰段骨折。主要原因是由于椎体骨折所致的腹膜后血肿刺激局部神经丛,造成反射性腹肌紧张或痉挛。个别病例甚至可出现酷似急腹症样的症状与体征,以致因被误诊而行手术探查,最后在术中才发现系腹膜后血肿所致。

发热反应:多见于高位脊髓伤者。主要因全身的散热反应失调所致,也与中枢反射代谢产物的刺激及炎性反应等有关。

急性尿潴留:除脊髓伤外,单纯胸、腰段骨折患者也可发生急性尿潴留。后者主要是由于腹膜后出血所致的反射性反应。

⑤全身反应:除全身创伤性反应外,其他如休克、创伤性炎症反应及其他各种并发症等均有可能发生,应全面观察。

2.脊髓损伤程度的判定

(1)一般判定的标准:关于脊髓损伤程度的一般判定标准各家意见不一。国内曾按伤者的运动、感觉及大小便功能,依据是属于部分障碍还是完全障碍,将脊髓损伤程度分为6级。这种分法虽简单易行,但难以确切反映出患者的致伤程度,有待进一步改进与完善。国外多采用Frank分类标准,共分级,即:

A级:受损平面以下无感觉及运动功能。

B级:受损平面以下有感觉,但无运动功能。

C级:有肌肉运动,但无功能。

D级:存在有用的运动功能,但不能对抗阻力。

E级:运动与感觉基本正常。

也有人主张将其分为:脊髓完全性损伤,Brown-Séguard症候群,急性脊髓前部损伤及急性颈髓中央症候群等四大类。

(2)完全性与不完全性脊髓损伤的鉴别:完全性与不完全性脊髓损伤的鉴别一般多无困难,见表2:

Gxpwk8hu.jpg

(3)对严重的不完全性脊髓损伤与脊髓横断性损伤的鉴别:这种鉴别在临床上为一大难题,用MRI脊髓造影等特殊检查也难以区分。作者认为,在临床检查时,以下几点可能有助于两者的鉴别。

足趾有自主性微动者表明属不完全性脊髓损伤(图10)。

Gxpwk2y2.jpg

②马鞍区有感觉者属不完全性脊髓损伤(图11)。

文件:Gxpwlgnu.jpg

③缩肛反射存在者在急性期时多为不完全性脊髓损伤(图12)。

文件:Gxpwlb2w.jpg

④有尿道球海绵体反射者多属不完全性脊髓损伤(图13)。

文件:Gxpwjwet.jpg

⑤足趾残留位置感觉者系不完全性脊髓损伤。

⑥刺激足底、足趾有缓慢屈伸者多系脊髓完全性损伤(图14)。

文件:Gxpwjq08.jpg

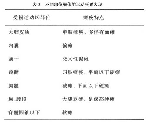
3.不同损伤平面时的瘫痪特点 从大脑至马尾,不同平面受损时的受累范围及特征各异,尤其是运动神经系统的症状与体征更有利于对受累部位的判定,现归纳如下(表3)。

Gxpwl4jr.jpg

4.上运动神经元与下运动神经元所致瘫痪的鉴别 每位临床医师都应对上神经元及下神经元受损所表现出的不同瘫痪特征有一个明确认识,以便于鉴别(表4)。

文件:Gxpwjjzt.jpg

1.脊柱脊髓伤的诊断 在当前的设备条件下,对任何类型的脊柱骨折的诊断都应无太大困难。由于MRI的出现,使脊髓损伤与脊休克的鉴别诊断问题已有可能获得解决。但无论如何,临床诊断仍应放在首位。因此,对每位受伤者均要求按正规的临床检查顺序进行检查,在获取初步印象后再去做更进一步的特殊检查,这样更有利于诊断的准确性和及时性。

(1)临床检查:对伤后早期来诊者,应按顺序快速作出以下判定:

外伤史:应扼要、简单询问患者或陪送者有关患者致伤机转、着地部位及伤后情况等,对全身情况不清者应边检查边收取病史。

②意识情况:意识不清者表示颅脑多合并损伤,且危及生命,应优先处理,同时迅速检查双眼瞳孔及对光反应,并注意双耳及鼻孔有无脑脊液样物及鲜血流出。

心肺功能:检查有无胸部合并伤膈肌麻痹者,有可能系颈4以上损伤所致;血压升高者多伴有颅脑伤;血压过低者,则多合并有内脏骨盆及严重的四肢伤,应迅速找出原因。

④脊柱局部:包括局部压痛、双侧骶棘肌紧张度、棘突向后方突出的部位及程度以及传导叩痛等均易于发现及确定诊断。检查时切忌将患者任意翻动,以防加重损伤的程度。

⑤感觉与运动:应对上肢、躯干及下肢的感觉、主动运动做全面检查,以推断有无脊髓受损、受损平面及受损的程度等,对每例患者均不应遗漏。

会阴部和足趾的感觉、运动及反射:对脊髓受累者,尤其是严重型病例,均应对肛门周围的感觉及缩肛反射、足趾的感觉与运动等作出判定。即使有少许功能残留,而肢体的感觉运动基本消失者,也仍属不全性脊髓损伤。因此,对脊髓受损程度的判定及与完全性损伤的鉴别至关重要,切勿忽视。

(2)影像学检查:原则上以X线平片为主,再酌情辅以CT或MRI(见其他辅助检查)。

(3)其他检查:在临床上常用还有脊髓造影(包括脑脊液检查)、椎间盘造影血管造影、硬膜外及脊神经根造影、脊髓内镜数字减影等影像学检查,以及肌电图、脑血流图等,均可用于诊断及鉴别诊断。

2.脊柱损伤的定位诊断 对每例脊柱损伤均应进行受损椎节的定位,尤应注意脊髓受累节段的判定。

(1)椎骨的一般定位:当对患者完成临床检查后,依据椎骨的特点及其体表标志,一般不难作出对受累椎节的定位。个别困难者可依据常规X线片或其他影像学检查进行定位。

(2)脊髓受累节段的定位:椎骨有外伤存在时,其受损节段与脊髓受累节段多相一致。但如波及脊髓的大根动脉时,则脊髓受累的实际节段明显高于受伤平面。因此,临床判定脊髓受累平面时,切忌仅凭X线平片来决定,以防片面。现对脊髓受累不同平面的主要症状特点分别阐述。

①上颈髓损伤:上颈段主要指颈椎第1、2节段。为便于表达,现将颈髓分为颈1~4及颈5~8两段。颈髓1~4之间受损时,病情多较危笃,且病死率高,约半数死于现场或搬运途中。其主要表现为(图21):

文件:Gxpwky3d.jpg

A.呼吸障碍:多较明显,尤其是损伤在最高位时,患者常死于现场。患者因膈神经受损程度不同而表现为呃逆呕吐呼吸困难或呼吸肌完全麻痹等。

B.运动障碍:指头、颈及提肩胛等运动受限,患者因脊髓受损程度不同而出现轻重不一的四肢瘫痪,肌张力多明显增高。

C.感觉障碍:受损平面可出现根性痛,多表现在枕部、颈后部或肩部。在受损平面以下出现部分或完全性感觉异常,甚至消失。

D.反射:深反射亢进;浅反射,如腹壁反射、提睾反射或肛门反射多受波及,并可有病理反射出现,如霍夫曼征、巴宾斯基征及掌颏反射等均有临床意义。

②下颈髓损伤:指颈5~8段颈髓受累,在临床上较为多见,且病情较严重。其主要表现如下(图22):

文件:Gxpwkliq.jpg

A.呼吸障碍:较轻,因为虽胸部肋间肌受累但膈神经正常。

B.运动障碍:主要范围为肩部以下的躯干及四肢。受累局部呈下神经元性瘫痪,而其下方则为上神经元性瘫痪。前臂及手部肌肉多呈萎缩状。

C.感觉障碍:根性痛多见于上臂以下部位,其远端视脊髓受累程度不同而表现为感觉异常或完全消失。

D.反射:肱二头肌肱三头肌腱反射以及桡反射多受波及而出现异常。

③胸髓损伤:胸髓损伤并不少见,患者因受损节段不同而表现出受累范围不同的运动及感觉障碍(图23)。在通常情况下,受累范围介于下颈段及胸腰段之间。

文件:Gxpwltzj.jpg

④胸腰段或腰髓膨大部损伤:主要表现为腰髓膨大部或稍上方处的脊髓受累,临床表现如下(图24,25):

Gxpwjcvj.jpg
文件:Gxpwm68g.jpg

A.运动障碍:髋部以下多呈周围性瘫痪征,视脊髓损伤程度而表现为完全性或不全性瘫痪,轻者仅肌力减弱影响步态,重者则双下肢呈软瘫状。

B.感觉障碍:指臀、髋部以下温觉痛觉等浅感觉障碍。脊髓完全性损伤者,则双下肢感觉丧失。

C.排尿障碍:因该节段位于排尿中枢以上,因此表现为中枢性排尿障碍,即呈间歇性尿失禁(图26)。膀胱在尿潴留情况下出现不随意反射性排尿,与周围性排尿障碍有所差异。

文件:Gxpwlzy7.jpg

⑤圆锥部脊髓损伤:脊髓圆锥部位于脊髓的末端,因呈锥状,故而得名。由于胸12至腰1处易引起骨折,因此此处的脊髓损伤在临床上十分见,其损伤时的主要表现如下(图27):

文件:Gxpwkf9f.jpg

A.运动:多无影响。

B.感觉障碍:表现为马鞍区的麻木、过敏感觉迟钝或消失。

C.排尿障碍:因脊髓圆锥部为排尿中枢所在,所以脊髓完全损伤时会因尿液无法在膀胱内滞留而出现小便失禁。如为不完全性损伤,则括约肌尚保留部分作用,当膀胱充盈时出现尿液滴出现象,但在膀胱空虚时则无尿液滴出。

⑥马尾受损:马尾受损见于上腰椎骨折,临床上多见,其主要表现如下(图28):

文件:Gxpwkrms.jpg

A.运动障碍:指下肢周围性软瘫征,其程度视神经受累状况差异较大,从肌力减弱到该支配肌肉的完全瘫痪。

B.感觉障碍:其范围及程度与运动障碍一致,除感觉异常外,还常伴有难以忍受的根性痛。

C.排尿障碍:也属周围性排尿障碍。

脊髓马尾受累的鉴别诊断[编辑 | 编辑源代码]

1.完全性与不完全性脊髓损伤的鉴别 完全性与不完全性脊髓损伤的鉴别一般多无困难,见表2。

2.对严重的不完全性脊髓损伤与脊髓横断性损伤的鉴别 这种鉴别在临床上为一大难题,用MRI脊髓造影等特殊检查也难以区分。作者认为,在临床检查时,以下几点可能有助于两者的鉴别。

(1)足趾有自主性微动者表明属不完全性脊髓损伤(图10)。

(2)马鞍区有感觉者属不完全性脊髓损伤(图11)。

(3)缩肛反射存在者在急性期时多为不完全性脊髓损伤(图12)。

(4)有尿道球海绵体反射者多属不完全性脊髓损伤(图13)。

(5)足趾残留位置感觉者系不完全性脊髓损伤。

(6)刺激足底、足趾有缓慢屈伸者多系脊髓完全性损伤(图14)。

3.上运动神经元与下运动神经元所致瘫痪的鉴别 每位临床医师都应对上神经元及下神经元受损所表现出的不同瘫痪特征有一个明确认识,以便于鉴别.

1.脊柱脊髓伤的临床特点 视脊柱损伤的部位、程度、范围、时间及个体特异性不同,临床症状体征差别较大。现就其共性症状进行阐述。

(1)一般特点:

疼痛:具有骨折患者所特有的剧烈疼痛,除昏迷或重度休克病例者外,几乎每个病例均出现,尤以在搬动躯干时为甚,常感无法忍受。因此,患者多采取被动体位而不愿做任何活动。在检查与搬动时应设法减轻这一症状。

压痛叩痛传导痛:骨折局部均有明显的压痛及叩痛(后者一般不做检查,以免增加患者痛苦),并与骨折的部位相一致。单纯椎体骨折者,压痛较深在,主要通过棘突传导。椎板及棘突骨折的压痛较浅表。除单纯棘突、横突骨折外,一般均有间接叩痛,疼痛部位与损伤部位相一致。

③活动受限:无论何型骨折,脊柱均出现明显的活动受限。在检查时,切忌让患者坐起或使身体扭曲,以防使椎管变形而引起或加重脊髓及脊神经根受损;也不应让患者做各个方向的活动(包括主动与被动),以免加剧骨折移位及引起副损伤,甚至造成截瘫

(2)神经症状:这里的神经症状指脊髓、马尾神经根受累的症状。

①高位颈髓伤:高位颈髓伤指颈1~2或枕颈段骨折脱位所引起的颈髓损伤,如该处的生命中枢直接受到压迫并超过其代偿限度时,患者多立即死亡。所幸该处椎管矢状径较大,仍有一定数量的存活者。但也可引起四肢瘫痪及因并发症而发生意外。

②下位颈髓伤:下位颈髓伤指颈3以下部位的颈髓伤。严重者,不仅四肢瘫痪,且胸部呼吸肌多受累,仅保留腹式呼吸完全性瘫痪者,损伤平面以下呈痉挛性瘫痪

胸段或腰段脊髓伤:胸段或腰段脊髓伤以完全性损伤多见,尤其是在胸段。损伤平面以下感觉、运动及膀胱直肠的功能均出现障碍。

④马尾伤:视受损的范围不同,马尾伤的症状差异较大,除下肢运动及感觉有程度不同的障碍外,直肠、膀胱功能也可受波及。

⑤根性损害:根性损害多与脊髓症状同时出现,常因神经根受压而引起剧烈疼痛,尤以完全性脊髓伤者多见,且常常成为该类患者要求手术的主要原因之一。

(3)脊髓损伤平面的临床判定:脊髓损伤平面一般与骨折平面相一致,但其顺序数却因成人脊髓末端止于第1腰椎下端的解剖特点而与脊髓损伤平面顺序数不同。脊髓损伤时其椎节平面应该是:颈椎+1,上胸椎+2,下胸椎+3,圆锥位于胸12与腰1之间处。此外,临床上尚可根据受累肌肉的部位来推断脊髓神经根的受损平面,见表1。

文件:Gxpwoots.jpg

(4)其他症状:根据骨折脱位的部位、损伤程度、脊髓受累情况及其他多种因素不同,脊髓损伤患者尚可出现某些其他症状与体征,其中包括:

①肌肉痉挛:指受损椎节椎旁肌肉的防御性挛缩。实质上,它对骨折的椎节起固定与制动作用。

腹肌痉挛或假性急腹症:常见于胸、腰段骨折。主要原因是由于椎体骨折所致的腹膜后血肿刺激局部神经丛,造成反射性腹肌紧张或痉挛。个别病例甚至可出现酷似急腹症样的症状与体征,以致因被误诊而行手术探查,最后在术中才发现系腹膜后血肿所致。

发热反应:多见于高位脊髓伤者。主要因全身的散热反应失调所致,也与中枢反射、代谢产物的刺激及炎性反应等有关。

急性尿潴留:除脊髓伤外,单纯胸、腰段骨折患者也可发生急性尿潴留。后者主要是由于腹膜后出血所致的反射性反应。

⑤全身反应:除全身创伤性反应外,其他如休克、创伤性炎症反应及其他各种并发症等均有可能发生,应全面观察。

2.脊髓损伤程度的判定

(1)一般判定的标准:关于脊髓损伤程度的一般判定标准各家意见不一。国内曾按伤者的运动、感觉及大小便功能,依据是属于部分障碍还是完全障碍,将脊髓损伤程度分为6级。这种分法虽简单易行,但难以确切反映出患者的致伤程度,有待进一步改进与完善。国外多采用Frank分类标准,共分级,即:

A级:受损平面以下无感觉及运动功能。

B级:受损平面以下有感觉,但无运动功能。

C级:有肌肉运动,但无功能。

D级:存在有用的运动功能,但不能对抗阻力。

E级:运动与感觉基本正常。

也有人主张将其分为:脊髓完全性损伤,Brown-Séguard症候群,急性脊髓前部损伤及急性颈髓中央症候群等四大类。

(2)完全性与不完全性脊髓损伤的鉴别:完全性与不完全性脊髓损伤的鉴别一般多无困难,见表2:

文件:Gxpwn9fm.jpg

(3)对严重的不完全性脊髓损伤与脊髓横断性损伤的鉴别:这种鉴别在临床上为一大难题,用MRI、脊髓造影等特殊检查也难以区分。作者认为,在临床检查时,以下几点可能有助于两者的鉴别。

①足趾有自主性微动者表明属不完全性脊髓损伤(图10)。

文件:Gxpwn3vp.jpg

②马鞍区有感觉者属不完全性脊髓损伤(图11)。

文件:Gxpwoiio.jpg

③缩肛反射存在者在急性期时多为不完全性脊髓损伤(图12)。

Gxpwocbh.jpg

④有尿道球海绵体反射者多属不完全性脊髓损伤(图13)。

文件:Gxpwmxbt.jpg

⑤足趾残留位置感觉者系不完全性脊髓损伤。

⑥刺激足底、足趾有缓慢屈伸者多系脊髓完全性损伤(图14)。

文件:Gxpwmr0j.jpg

3.不同损伤平面时的瘫痪特点 从大脑至马尾,不同平面受损时的受累范围及特征各异,尤其是运动神经系统的症状与体征更有利于对受累部位的判定,现归纳如下(表3)。

文件:Gxpwo5sp.jpg

4.上运动神经元与下运动神经元所致瘫痪的鉴别 每位临床医师都应对上神经元及下神经元受损所表现出的不同瘫痪特征有一个明确认识,以便于鉴别(表4)。

文件:Gxpwmkgj.jpg

1.脊柱脊髓伤的诊断 在当前的设备条件下,对任何类型的脊柱骨折的诊断都应无太大困难。由于MRI的出现,使脊髓损伤与脊休克的鉴别诊断问题已有可能获得解决。但无论如何,临床诊断仍应放在首位。因此,对每位受伤者均要求按正规的临床检查顺序进行检查,在获取初步印象后再去做更进一步的特殊检查,这样更有利于诊断的准确性和及时性。

(1)临床检查:对伤后早期来诊者,应按顺序快速作出以下判定:

外伤史:应扼要、简单询问患者或陪送者有关患者致伤机转、着地部位及伤后情况等,对全身情况不清者应边检查边收取病史。

②意识情况:意识不清者表示颅脑多合并损伤,且危及生命,应优先处理,同时迅速检查双眼瞳孔及对光反应,并注意双耳及鼻孔有无脑脊液样物及鲜血流出。

心肺功能:检查有无胸部合并伤膈肌麻痹者,有可能系颈4以上损伤所致;血压升高者多伴有颅脑伤;血压过低者,则多合并有内脏骨盆及严重的四肢伤,应迅速找出原因。

④脊柱局部:包括局部压痛、双侧骶棘肌紧张度、棘突向后方突出的部位及程度以及传导叩痛等均易于发现及确定诊断。检查时切忌将患者任意翻动,以防加重损伤的程度。

⑤感觉与运动:应对上肢、躯干及下肢的感觉、主动运动做全面检查,以推断有无脊髓受损、受损平面及受损的程度等,对每例患者均不应遗漏。

会阴部和足趾的感觉、运动及反射:对脊髓受累者,尤其是严重型病例,均应对肛门周围的感觉及缩肛反射、足趾的感觉与运动等作出判定。即使有少许功能残留,而肢体的感觉运动基本消失者,也仍属不全性脊髓损伤。因此,对脊髓受损程度的判定及与完全性损伤的鉴别至关重要,切勿忽视。

(2)影像学检查:原则上以X线平片为主,再酌情辅以CT或MRI(见其他辅助检查)。

(3)其他检查:在临床上常用还有脊髓造影(包括脑脊液检查)、椎间盘造影血管造影、硬膜外及脊神经根造影、脊髓内镜数字减影等影像学检查,以及肌电图、脑血流图等,均可用于诊断及鉴别诊断。

2.脊柱损伤的定位诊断 对每例脊柱损伤均应进行受损椎节的定位,尤应注意脊髓受累节段的判定。

(1)椎骨的一般定位:当对患者完成临床检查后,依据椎骨的特点及其体表标志,一般不难作出对受累椎节的定位。个别困难者可依据常规X线片或其他影像学检查进行定位。

(2)脊髓受累节段的定位:椎骨有外伤存在时,其受损节段与脊髓受累节段多相一致。但如波及脊髓的大根动脉时,则脊髓受累的实际节段明显高于受伤平面。因此,临床判定脊髓受累平面时,切忌仅凭X线平片来决定,以防片面。现对脊髓受累不同平面的主要症状特点分别阐述。

①上颈髓损伤:上颈段主要指颈椎第1、2节段。为便于表达,现将颈髓分为颈1~4及颈5~8两段。颈髓1~4之间受损时,病情多较危笃,且病死率高,约半数死于现场或搬运途中。其主要表现为(图21):

Gxpwnz23.jpg

A.呼吸障碍:多较明显,尤其是损伤在最高位时,患者常死于现场。患者因膈神经受损程度不同而表现为呃逆呕吐呼吸困难或呼吸肌完全麻痹等。

B.运动障碍:指头、颈及提肩胛等运动受限,患者因脊髓受损程度不同而出现轻重不一的四肢瘫痪,肌张力多明显增高。

C.感觉障碍:受损平面可出现根性痛,多表现在枕部、颈后部或肩部。在受损平面以下出现部分或完全性感觉异常,甚至消失。

D.反射:深反射亢进;浅反射,如腹壁反射、提睾反射或肛门反射多受波及,并可有病理反射出现,如霍夫曼征、巴宾斯基征及掌颏反射等均有临床意义。

②下颈髓损伤:指颈5~8段颈髓受累,在临床上较为多见,且病情较严重。其主要表现如下(图22):

Gxpwnlwo.jpg

A.呼吸障碍:较轻,因为虽胸部肋间肌受累但膈神经正常。

B.运动障碍:主要范围为肩部以下的躯干及四肢。受累局部呈下神经元性瘫痪,而其下方则为上神经元性瘫痪。前臂及手部肌肉多呈萎缩状。

C.感觉障碍:根性痛多见于上臂以下部位,其远端视脊髓受累程度不同而表现为感觉异常或完全消失。

D.反射:肱二头肌肱三头肌腱反射以及桡反射多受波及而出现异常。

③胸髓损伤:胸髓损伤并不少见,患者因受损节段不同而表现出受累范围不同的运动及感觉障碍(图23)。在通常情况下,受累范围介于下颈段及胸腰段之间。

文件:Gxpwov16.jpg

④胸腰段或腰髓膨大部损伤:主要表现为腰髓膨大部或稍上方处的脊髓受累,临床表现如下(图24,25):

文件:Gxpwme0q.jpg
文件:Gxpwp8b3.jpg

A.运动障碍:髋部以下多呈周围性瘫痪征,视脊髓损伤程度而表现为完全性或不全性瘫痪,轻者仅肌力减弱影响步态,重者则双下肢呈软瘫状。

B.感觉障碍:指臀、髋部以下温觉痛觉等浅感觉障碍。脊髓完全性损伤者,则双下肢感觉丧失。

C.排尿障碍:因该节段位于排尿中枢以上,因此表现为中枢性排尿障碍,即呈间歇性尿失禁(图26)。膀胱在尿潴留情况下出现不随意反射性排尿,与周围性排尿障碍有所差异。

文件:Gxpwp1yv.jpg

⑤圆锥部脊髓损伤:脊髓圆锥部位于脊髓的末端,因呈锥状,故而得名。由于胸12至腰1处易引起骨折,因此此处的脊髓损伤在临床上十分见,其损伤时的主要表现如下(图27):

文件:Gxpwng3t.jpg

A.运动:多无影响。

B.感觉障碍:表现为马鞍区的麻木、过敏感觉迟钝或消失。

C.排尿障碍:因脊髓圆锥部为排尿中枢所在,所以脊髓完全损伤时会因尿液无法在膀胱内滞留而出现小便失禁。如为不完全性损伤,则括约肌尚保留部分作用,当膀胱充盈时出现尿液滴出现象,但在膀胱空虚时则无尿液滴出。

⑥马尾受损:马尾受损见于上腰椎骨折,临床上多见,其主要表现如下(图28):

文件:Gxpwnsj8.jpg

A.运动障碍:指下肢周围性软瘫征,其程度视神经受累状况差异较大,从肌力减弱到该支配肌肉的完全瘫痪。

B.感觉障碍:其范围及程度与运动障碍一致,除感觉异常外,还常伴有难以忍受的根性痛。

C.排尿障碍:也属周围性排尿障碍。

脊髓马尾受累的治疗和预防方法[编辑 | 编辑源代码]

应注意不要过度操劳,防止脊椎再度损伤

参看[编辑 | 编辑源代码]