子宫破裂征象

来自医学百科

子宫体部或子宫下段在妊娠期分娩期发生破裂称为子宫破裂(rupture of uterus)。多发生在分娩期,与阻塞性分娩、不适当难产手术、滥用宫缩剂、妊娠子宫外伤和子宫手术瘢痕愈合不良等因素有关,个别发生在晚期妊娠。子宫破裂为产科最严重并发症之一,常引起母儿死亡。其发生率为判断一个地区产科质量标准之一。近年来我国随着产科工作者的数量和质量的提高,城乡妇幼卫生三级保健网的建立和逐步健全,其发生率已显著下降。

子宫破裂征象的原因[编辑 | 编辑源代码]

(一)发病原因

子宫破裂多发生于难产、高龄多产和子宫曾经手术或有过损伤的产妇。根据破裂的原因,可分为无瘢痕子宫破裂和瘢痕子宫破裂。

1.原因

(1)梗阻性难产:明显的骨盆狭窄,头盆不称,软产道畸形盆腔肿瘤和异常胎位等因素阻碍胎先露下降,子宫为克服阻力加强收缩,子宫下段被迫拉长变薄,最终发生子宫破裂。此种子宫破裂为子宫破裂中最常见类型,破裂处多发生于子宫下段。

(2)子宫瘢痕破裂:造成子宫瘢痕的原因主要有剖宫产术子宫肌瘤剥除术,子宫破裂或穿孔修补术,子宫畸形矫形术等;造成破裂的原因是妊娠子宫的机械性牵拉导致瘢痕处破裂或者子宫瘢痕处内膜受损,胎盘植入,穿透性胎盘导致子宫自发破裂。近些年剖宫产术迅速增加,子宫体部纵切口剖宫产再次妊娠容易并发子宫破裂,分析原因除宫体部纵切口和下段横切口解剖性质不同外,还要考虑感染因素的作用,因为目前采用子宫体部纵切口剖宫产的患者通常经过了漫长的产程,多次阴道检查,感染几率增加。

(3)滥用宫缩剂:此处的宫缩剂应该包括各种刺激子宫收缩的物质,包括最常用的缩宫素(催产素)和近些年才应用的米索前列醇,报道的米索前列醇导致子宫破裂的病例越来越多。原因主要包括药物剂量过大或给药速度过快,子宫颈不成熟,胎位不正,梗阻性难产,用药期间对产程观察不仔细等。

(4)阴道助产手术损伤:宫口未开全,强行产钳术或臀牵引术,导致子宫颈严重裂伤并上延到子宫下段。忽略性横位内倒转术毁胎术,部分人工剥离胎盘术等由于操作不当,均可以造成子宫破裂。

(5)子宫畸形和子宫壁发育不良:最常见的是双角子宫单角子宫

(6)子宫本身病变:多产妇、多次刮宫史、感染性流产史、宫腔感染史、人工剥离胎盘史、葡萄胎史等。由于上述因素导致子宫内膜乃至肌壁受损,妊娠后胎盘植入或穿透,最终导致子宫破裂。

2.分类 子宫破裂的分类主要根据破裂原因、破裂时间、破裂部位和破裂程度等因素进行如下分类。

(1)按破裂原因分类:

①自发性子宫破裂多发生于产前,常见于瘢痕子宫和子宫发育不良如双角子宫等。

创伤性子宫破裂多发生于产时。

(2)按破裂发生时间分类:

妊娠期子宫破裂常见于瘢痕子宫和子宫发育不良。

分娩期子宫破裂多见于经产妇,原因多为梗阻性难产或手术创伤或缩宫素(催产素)使用不当,多数子宫破裂发生于该时期。

(3)按子宫破裂的部位分类:

①子宫体部破裂多见于宫体部瘢痕,胎盘植入和子宫发育不良。

②子宫下段破裂多见于梗阻性难产,不恰当的阴道助产导致子宫颈裂伤并上延。

(4)按子宫破裂程度分类:

①完全性子宫破裂:子宫壁全层裂开,子宫腔与腹腔相通,胎儿和胎盘可嵌顿于子宫破裂口处,也可以进入腹腔,如果胎龄较小,胎盘、羊膜囊包裹胎儿完全进入腹腔。

②不完全子宫破裂:子宫肌壁部分或全层破裂,浆膜层完整。常见子宫下段破裂,形成阔韧带内血肿,又称阔韧带内子宫破裂。

(二)发病机制

子宫破裂的影响包括:

1.出血 子宫破裂通常表现为大出血,出血分为内出血、外出血或混合出血。内出血指出血积聚于阔韧带内或腹腔内,导致阔韧带血肿腹腔积血;外出血指出血自阴道排出。

子宫破裂的出血部位通常包括子宫及软产道破裂口和胎盘剥离面出血;子宫和软产道出血通常需要损伤所在部位的大血管,如果软产道损伤未伤及大血管通常不表现为大出血或活动性出血。胎盘剥离面的出血与胎盘剥离的程度和子宫收缩强度有关,如果胎盘未完全剥离或剥离后未排出宫腔,影响子宫收缩,表现为大出血;反之如果胎盘完全剥离并已经排出宫腔,子宫收缩很好,则胎盘剥离面少量活动性出血。

上述出血指术前出血,术后亦可以出血,原因主要为阔韧带血肿清除后创面出血或DIC出血,或保守治疗子宫出血

出血除引起失血性休克外,还由于产妇高凝状态,出血过多,休克时间过长,出现DIC。

2.感染 子宫破裂后,容易出现感染的部位主要有盆腔、腹腔、盆腔腹膜后和软产道。造成感染的原因主要有:盆腹腔或阔韧带内与子宫腔和阴道相通,相通后有细菌进入;子宫破裂后大出血,严重贫血或DIC,抵抗力下降,容易感染;腹腔或盆腔内的积血腹膜外的积血,容易感染;子宫破裂后的子宫切除或修补,均于有菌条件下进行;子宫破裂后诊断期间可能有较多的阴道操作;时间较久的子宫破裂更容易导致多部位的各种感染。

另外值得提出的感染是呼吸道感染,引起感染的因素很多,休克时间过长正常呼吸道的排痰和防御机制受损与之有关,同时不能除外误吸等因素。

3.导致产道及其他腹腔和盆腔器官组织损伤 子宫破裂的损伤包括手术干预前和手术干预后的损伤。手术干预前的损伤包括子宫体、子宫下段、子宫颈和阴道的各种损伤,同时也可能有原发的由于胎头压迫造成的膀胱损伤。子宫破裂患者诊断过程和手术治疗过程中的损伤很多,有时甚至超过原发损伤。诊断过程中过多的不必要的阴道操作或检查,导致产道损伤加重;开腹探查术,清理积血或清理胎儿、胎盘和胎膜,操作不当,导致肠道或大网膜损伤;清理阔韧带血肿,引起盆底血管输尿管和膀胱损伤;子宫破裂时间过长,对腹腔器官的损伤更重。

4.对胎儿的影响 子宫破裂后对胎儿的影响主要是不同时间和不同程度的出血造成的损伤,多数胎儿死亡。存活胎儿的围生儿发病率病死率明显增高,远期并发症也明显增高。

子宫破裂征象的诊断[编辑 | 编辑源代码]

临床表现

子宫破裂可发生在妊娠晚期尚未临产时,但大多数发生在临产过程中分娩遇有困难时,表现为产程延长,胎头或先露部不能入盆或受阻于坐骨棘平面或以上。子宫破裂多数可分为先兆子宫破裂和子宫破裂两个阶段。

1、先兆子宫破裂 在临产过程中,当胎儿先露部下降受阻时,强有力的阵缩使子宫下段逐渐变薄而宫体更加增厚变短,两者间形成明显的环状凹陷,此凹陷会逐渐上升达脐平或脐部以上,称为病理缩复环(pathologic retraction ring)。产妇自诉下腹剧痛难忍、烦躁不安呼吸急促排尿困难脉搏增快。由于子宫过频收缩,胎儿供血受阻,胎心改变或听不清。检查腹部,在腹壁上可见一明显的凹陷,子宫下段隆起,压痛明显,子宫圆韧带极度紧张,可明显触及并有压痛。由于嵌顿于骨盆入口的胎儿先露压迫膀胱,损及膀胱黏膜,导尿时可见血尿。这种情况若不立即解除,子宫将很快在病理缩复环处及其下方发生破裂。(图1)

Gxqfgk73.jpg

2、子宫破裂 根据破裂程度,可分为完全性子宫破裂与不完全性子宫破裂两种。

(1)完全性子宫破裂:指宫壁全层破裂,使宫腔与腹腔相通。子宫完全破裂一瞬间,产妇常感撕裂状剧烈腹痛,随之子宫阵缩消失,疼痛缓解,但随着血液羊水及胎儿进入腹腔,出现持续性全腹疼痛,产妇出现面色苍白出冷汗呼吸浅表、脉细数血压下降休克症状体征。检查时有全腹压痛及反跳痛,在腹壁下可清楚扪及胎体,子宫缩小位于胎儿侧方,胎心消失,阴道可能有鲜血流出,量可多可少。拨露或下降中的胎先露部消失(胎儿进入腹腔内),曾扩张的宫口可回缩。子宫前壁破裂时裂口可向前延伸致膀胱破裂。若腹腔内出血多,可叩出移动性浊音。若已确诊为子宫破裂,则不必再经阴道检查子宫破裂口。若因催产素注射所致子宫破裂者,产妇在注药后感到子宫强烈收缩,突然剧痛,先露部随即上升、消失,腹部检查如上所见。

(2)不完全性子宫破裂:指子宫肌层全部或部分破裂,浆膜层尚未穿破,宫腔与腹腔未相通,胎儿及其附属物仍在宫腔内。腹部检查,在子宫不完全破裂处有压痛,若破裂发生在子宫侧壁阔韧带两叶之间,可形成阔韧带内血肿,此时在宫体一侧可触及逐渐增大且有压痛的包块。胎心音多不规则。如子宫动脉被撕裂,可引起严重腹膜外出血和休克。腹部检查子宫仍保持原有外形,破裂后压痛明显,并可在腹部一侧触及逐渐增大的血肿。阔韧带血肿亦可向上延伸而成为腹膜后血肿。如出血不止,血肿可穿破浆膜层,形成完全性子宫破裂。

子宫瘢痕导致的子宫破裂虽可发生在妊娠后期,但多数在临产后,一般先兆不明显,仅有轻微腹痛,子宫瘢痕处有压痛,此时要警惕可能亦有瘢痕裂开,但因胎膜尚未破裂,故胎位可摸清,胎心好,如能及时发现并进行处理,母婴预后好。由于症状轻,易被忽视。当裂口扩大,羊水、胎儿和血液进入腹腔才有类似完全破裂的症状和体征出现,但无撕裂样疼痛。有的瘢痕破裂出血很少,产妇感到阵缩停止,胎动消失外,无其他不适,待2~3天后可出现腹胀、腹痛等腹膜炎症状。应用缩宫素不当所致的子宫破裂,在用药后子宫强烈收缩,突感撕裂样腹痛,腹部检查有子宫破裂的体征。

诊断

应根据病史、临床表现及体征三方面进行综合分析,诊断一般并不困难。凡对产妇临产后进行认真观察者,在先兆子宫破裂时即可明确诊断。若已发生破裂,往往有不恰当地使用缩宫素史,产程中发生剧痛,患者有休克及明显的腹部体征,诊断可立即明确,对子宫后壁的破裂诊断较困难,可做阴道检查,必要时可借助于腹腔穿刺。凡原有剖宫产史本次拟从阴道试产者在产程中发现原切口部有压痛,应提高警惕有无先兆破裂的可能。

极个别者,胎儿虽自阴道分娩,但子宫仍有破裂者,此可用腹腔穿刺及B超协助检查,必要时可用腹腔镜以明确之。

总之,子宫破裂诊断与破裂的类型、程度、部位、性质、内出血量,胎心有无,胎盘完全或部分排出等情况有密切关系,轻型或不典型者易被忽略,如子宫后壁破裂症状与体征常不典型且程度较轻;发生于子宫下段剖宫产的瘢痕子宫破裂如位于肌层薄,无血管区时,常无明显症状和体征,因出血少,临产宫缩又常掩盖了腹痛症状,仅于再次剖宫产时发现或在产后常规阴道探查宫腔时发现。

子宫破裂征象的鉴别诊断[编辑 | 编辑源代码]

1.与其他引起急性下腹疼痛相鉴别:①腹腔内出血:如异位妊娠等;②肿瘤蒂扭转、破裂或变性等;③盆腔器官的急性感染;④经血排出受阻:如先天性生殖畸形或手术后宫颈、宫腔粘连等;⑤子宫异常收缩:如痛经子宫腺肌症等。

2.难产并发感染 个别难产病例,经多次阴道检查后感染,发现腹痛症状腹膜炎刺激体征,类似子宫破裂征象,阴道检查时由于产程长,子宫下段菲薄,双合诊检查手指相触,犹如只隔腹壁,易误诊为子宫破裂,但此类病例宫颈口不会回缩,胎儿先露不会上升,更触不到胎体位于腹腔内,子宫亦不会缩小。

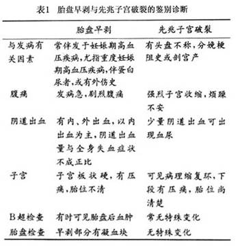
3.胎盘早期剥离 常因发病急、剧烈疼痛内出血休克等症状与之混淆。两者鉴别诊断(表1)。

Gxqfgsaj.jpg

临床表现

子宫破裂可发生在妊娠晚期尚未临产时,但大多数发生在临产过程中分娩遇有困难时,表现为产程延长,胎头或先露部不能入盆或受阻于坐骨棘平面或以上。子宫破裂多数可分为先兆子宫破裂和子宫破裂两个阶段。

1、先兆子宫破裂 在临产过程中,当胎儿先露部下降受阻时,强有力的阵缩使子宫下段逐渐变薄而宫体更加增厚变短,两者间形成明显的环状凹陷,此凹陷会逐渐上升达脐平或脐部以上,称为病理缩复环(pathologic retraction ring)。产妇自诉下腹剧痛难忍、烦躁不安呼吸急促排尿困难脉搏增快。由于子宫过频收缩,胎儿供血受阻,胎心改变或听不清。检查腹部,在腹壁上可见一明显的凹陷,子宫下段隆起,压痛明显,子宫圆韧带极度紧张,可明显触及并有压痛。由于嵌顿于骨盆入口的胎儿先露压迫膀胱,损及膀胱黏膜,导尿时可见血尿。这种情况若不立即解除,子宫将很快在病理缩复环处及其下方发生破裂。(图1)

文件:Gxqfgzab.jpg

2、子宫破裂 根据破裂程度,可分为完全性子宫破裂与不完全性子宫破裂两种。

(1)完全性子宫破裂:指宫壁全层破裂,使宫腔与腹腔相通。子宫完全破裂一瞬间,产妇常感撕裂状剧烈腹痛,随之子宫阵缩消失,疼痛缓解,但随着血液羊水及胎儿进入腹腔,出现持续性全腹疼痛,产妇出现面色苍白出冷汗呼吸浅表、脉细数血压下降等休克症状体征。检查时有全腹压痛及反跳痛,在腹壁下可清楚扪及胎体,子宫缩小位于胎儿侧方,胎心消失,阴道可能有鲜血流出,量可多可少。拨露或下降中的胎先露部消失(胎儿进入腹腔内),曾扩张的宫口可回缩。子宫前壁破裂时裂口可向前延伸致膀胱破裂。若腹腔内出血多,可叩出移动性浊音。若已确诊为子宫破裂,则不必再经阴道检查子宫破裂口。若因催产素注射所致子宫破裂者,产妇在注药后感到子宫强烈收缩,突然剧痛,先露部随即上升、消失,腹部检查如上所见。

(2)不完全性子宫破裂:指子宫肌层全部或部分破裂,浆膜层尚未穿破,宫腔与腹腔未相通,胎儿及其附属物仍在宫腔内。腹部检查,在子宫不完全破裂处有压痛,若破裂发生在子宫侧壁阔韧带两叶之间,可形成阔韧带内血肿,此时在宫体一侧可触及逐渐增大且有压痛的包块。胎心音多不规则。如子宫动脉被撕裂,可引起严重腹膜外出血和休克。腹部检查子宫仍保持原有外形,破裂后压痛明显,并可在腹部一侧触及逐渐增大的血肿。阔韧带血肿亦可向上延伸而成为腹膜后血肿。如出血不止,血肿可穿破浆膜层,形成完全性子宫破裂。

子宫瘢痕导致的子宫破裂虽可发生在妊娠后期,但多数在临产后,一般先兆不明显,仅有轻微腹痛,子宫瘢痕处有压痛,此时要警惕可能亦有瘢痕裂开,但因胎膜尚未破裂,故胎位可摸清,胎心好,如能及时发现并进行处理,母婴预后好。由于症状轻,易被忽视。当裂口扩大,羊水、胎儿和血液进入腹腔才有类似完全破裂的症状和体征出现,但无撕裂样疼痛。有的瘢痕破裂出血很少,产妇感到阵缩停止,胎动消失外,无其他不适,待2~3天后可出现腹胀、腹痛等腹膜炎症状。应用缩宫素不当所致的子宫破裂,在用药后子宫强烈收缩,突感撕裂样腹痛,腹部检查有子宫破裂的体征。

诊断

应根据病史、临床表现及体征三方面进行综合分析,诊断一般并不困难。凡对产妇临产后进行认真观察者,在先兆子宫破裂时即可明确诊断。若已发生破裂,往往有不恰当地使用缩宫素史,产程中发生剧痛,患者有休克及明显的腹部体征,诊断可立即明确,对子宫后壁的破裂诊断较困难,可做阴道检查,必要时可借助于腹腔穿刺。凡原有剖宫产史本次拟从阴道试产者在产程中发现原切口部有压痛,应提高警惕有无先兆破裂的可能。

极个别者,胎儿虽自阴道分娩,但子宫仍有破裂者,此可用腹腔穿刺及B超协助检查,必要时可用腹腔镜以明确之。

总之,子宫破裂诊断与破裂的类型、程度、部位、性质、内出血量,胎心有无,胎盘完全或部分排出等情况有密切关系,轻型或不典型者易被忽略,如子宫后壁破裂症状与体征常不典型且程度较轻;发生于子宫下段剖宫产的瘢痕子宫破裂如位于肌层薄,无血管区时,常无明显症状和体征,因出血少,临产宫缩又常掩盖了腹痛症状,仅于再次剖宫产时发现或在产后常规阴道探查宫腔时发现。

子宫破裂征象的治疗和预防方法[编辑 | 编辑源代码]

子宫破裂严重危及母儿生命,且绝大多数子宫破裂都是可以避免的,故预防工作极其重要。

加强计划生育宣传及实施,减少多产妇;转变分娩观念,提倡自然分娩,降低剖宫产率;加强产前检查,纠正胎位不正,估计分娩可能有困难者,或有难产史,或有剖宫产史者,应提早住院分娩,密切观察产程进展,根据产科指征及前次手术经过决定分娩方式。严格掌握应用缩宫素的指征、用法、用量,同时应有专人守护;对有子宫瘢痕子宫畸形的产妇试产,要严密观察产程并放宽剖宫产指征;严密观察产程,对于先露高、有胎位异常的孕妇试产更应仔细观察;避免损伤性大的阴道助产及操作,如中高位产钳、宫口未开全即助产、忽略性肩先露行内倒转术胎盘植入时强行挖取等。

参看[编辑 | 编辑源代码]