耳廓望诊
耳廓望诊(inspection of ear),中医通过观察病人耳廓及其各区域的色泽、形态变化诊察疾病的方法。属望诊范畴。耳廓的总体观察,以耳轮变化为主,还包括耳道分泌物。耳廓各区域的分部观察,称为耳穴望诊。
原理和临床意义[编辑 | 编辑源代码]
耳与五脏六腑的关系密切,是体表与内脏联系的重要部位。耳与内脏是通过经络循行分布进行联系的。手足少阳经脉布于耳,手足太阳经和阳明经也行于耳的前后,而手足三阴经则通过其经别合于阳经和耳部相通。十二经脉直接或间接都与耳有联系。因此,耳为宗脉(各条经脉)所聚之处,耳部色泽形态的变化能反映各经脉的内在病变。十二经分别与五脏六腑相络属,十二经的变化反映于耳,本身就体现了五脏六腑的病变。耳为肾之窍,肾气通于耳,肾气充则耳聪,肾气虚则耳鸣、耳聋。心主血,肺主气,肝主疏泄。气血运行而上荣于耳,温养耳窍则听觉聪。若心、肺、肝等脏有病,气血不调或不足,则耳窍失聪。耳不仅在功能上与内脏有关,而且内脏病变也可反应在耳部(包括各区域)的色泽、形态变化上。尤其是耳部各区域分布着与脏腑相应的特定部位(耳穴),其色泽形态变化就更为直接地表现出脏腑的内在病变。因此,耳廓望诊对于脏腑精气盈亏、病邪盛衰和病变所在部位的判断有一定的指示作用。
耳廓总体观察[编辑 | 编辑源代码]
是以耳轮为主的外耳观察。主要有:①色泽变化。耳廓红润光泽,是先天肾气充足、气血旺盛的正常现象;耳廓颜色干枯不润,是先天肾亏、气血不足的病证表现。耳轮色白见于阳虚寒盛或气血两亏;耳轮红肿属肝胆火旺或湿热邪毒之证;耳轮青黑多见于剧痛病证;若干枯焦黑则可见于温热病后期及肾虚下消证,为热盛伤阴或肾阴久亏所致。若耳背见有红络,伴耳根发凉,则多见于麻疹病的出疹前。②形态变化。耳轮厚大,肾气足;耳轮薄小,肾气亏。耳廓肿起为实证,多属肝胆火旺;耳廓瘦削为虚证,多属肾阴不足;耳轮肌肤甲错(皮肤粗糙脱屑),为瘀血内阻之征。在正常情况下,外耳道有耵聍,为黄白色碎屑。若耳内流脓,则称脓耳,脓液有黄、白、红色和发出臭味等变化,多因风热上壅或肝胆湿热或肾虚火旺而造成。
耳穴望诊[编辑 | 编辑源代码]
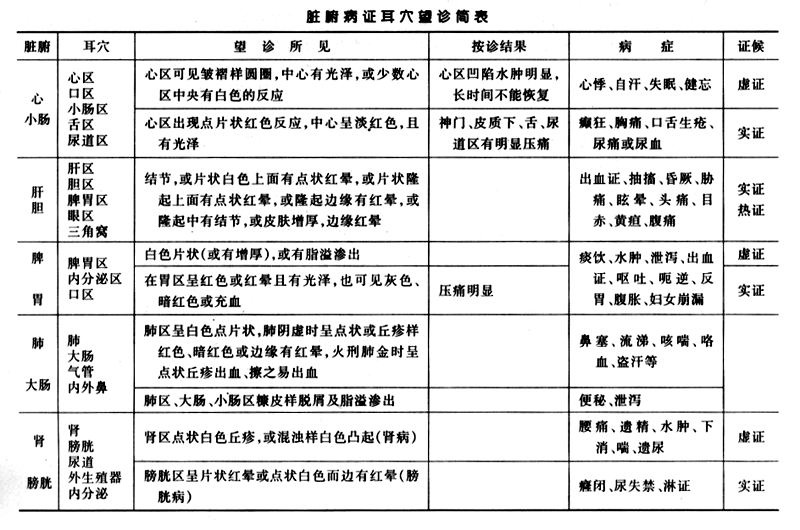
是对耳廓表面各区域特定部位(耳穴)的色泽、形态等进行全面系统观察的望诊方法。耳穴望诊以脏腑经络与耳穴相应为理论基础,属经络诊法范畴。耳穴变化主要有以下几方面:①变色。相应耳穴皮肤呈红晕、暗红、暗灰、苍白,或中央白色而边缘为红晕的色泽变化,以点状或片状形式出现,可见于胃痛、吐血、便血、泄泻、胁痛、肠痈、淋证、水肿、咳嗽、痹证、眩晕及妇科病。红晕者多为实证、热证,苍白者多为虚证、寒证。暗红、暗灰者常为气滞血瘀之象,有寒证或热证两种可能。②变形。相应耳穴有结节、点状或圆圈状凹陷、条索状隆起或纵横交错的线条等。可见于胁痛、癥瘕、虚劳、肿瘤、心悸、怔忡等病。③丘疹。相应耳穴处出现高于皮肤的点状隆起,以水疱样丘疹为多,可呈红色或白色,多见于妇科病、泄泻、肠痈、便秘、水肿、淋证、咳嗽、心悸等。④脱屑。相应耳穴皮肤有白色糠皮样脱屑,擦之不易除去,常见于皮肤病、郁证、失眠、心悸、便秘等。⑤血管充盈。血管明显充盈,或血管局部充盈而呈圆圈、条索状,可见于胸痹、真心痛、眩晕、咳血等。耳穴望诊可根据脏腑相应定位,结合耳穴有关征象判断脏腑疾病证候,临床应用时常配合耳穴按诊(见表)。
耳廓望诊方法[编辑 | 编辑源代码]
一般先作总体观察,再作分区的耳穴望诊。可用拇指和食指牵拉耳廓,对准光线,两目平视耳廓,由上而下,由前而后分部位观察。发现耳穴局部有病变反应征象时,用无名指将耳背顶起,使该处皮肤先绷紧再放松,反复几次,同时观察病变反应的色泽和形状变化,并与另一侧耳廓相应部位对照,以区别真伪。如耳廓局部有结节、隆起时,应结合耳穴按诊试探其大小、硬度、可移动度及有无压痛(见经络腧穴按诊),观察其边缘是否整齐。
临床注意事项[编辑 | 编辑源代码]
①望诊前不要擦洗耳廓;②光线不充足处辅以手电透光,即用手电筒从耳廓背面照射;③望三角窝、耳甲艇部位时,用手指或探棒扩开耳轮脚、对耳轮下脚;望耳甲腔时用拇、食指捏住耳垂部向下拉,使之充分暴露,以便观察。
| |||||||||||||||||