写字或拿小物品困难

来自医学百科

前骨间神经卡压综合征患者主诉常为写字或拿小物品困难,但无手部感觉变化。

写字或拿小物品困难的原因[编辑 | 编辑源代码]

(一)发病原因

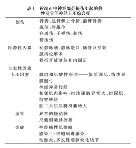
前骨间神经卡压征的病因可分为三类:

1.直接创伤

2.部分正中神经损伤致前骨间神经损伤。

3.卡压或前骨间神经炎症引起的神经病变。

还有其他一些原因可引起前骨间神经卡压,如表1所示:

Gxq8hqoa.jpg

(二)发病机制

无相关资料。

写字或拿小物品困难的诊断[编辑 | 编辑源代码]

前骨间神经卡压征为纯运动神经麻痹,表现为拇长屈肌食指和中指的指深屈肌以及旋前方肌的肌力减弱。此外,前骨间神经有一终末感觉支支配腕部的部分感觉。因此,前臂和腕部的疼痛是本病的常见临床表现

1.典型体征 常有近端前臂掌侧、旋前圆肌区和腕掌侧的自发性疼痛,活动时症状加重,特别是前臂活动时症状更为明显。由于疼痛,限制了肢体的活动。疼痛可于数周或数月内自行减轻。典型的临床表现为拇长屈肌、食指和中指的指深屈肌以及旋前方肌的肌力减弱,患者主诉常为写字或拿小物品困难,但无手部感觉变化。

临床体征仍以拇长屈肌、食指和中指的指深屈肌以及旋前方肌的肌力减弱为主。拇、食指捏握试验有助于诊断(图2)。

文件:Gxq8hyj4.jpg

2.非典型性前骨间神经卡压综合征解剖及临床特点 由于常出现解剖变异,前骨间神经卡压的临床表现常存在一定的变化。

(1)中指指深屈肌:可由尺神经支配(约50%),因此有时临床表现仅为拇长屈肌和食指指深屈肌肌力减弱。

(2)正中神经与尺神经Martin-Gurber吻合:约占17%,其中较常见的异常吻合支为前骨间神经与尺神经的吻合支。当前骨间神经出现卡压时,可引起手内肌肌力的减弱。

(3)指深屈肌:可完全由前骨间神经支配,因此,临床可表现为所有指指深屈肌肌力减弱。

(4)前骨间神经:可发出分支支配指浅屈肌

前骨间神经卡压的诊断中,最常见的误诊为拇长屈肌和指深屈肌肌腱的断裂。Hill报道的33例前骨间神经卡压的病例中,10例曾诊断为腱撕裂。也有将腱撕裂误诊为前骨间神经卡压的报道。因此,临床应注意鉴别。本病应与胸廓出口综合征神经根颈椎病以及臂丛神经炎、正中神经部分损伤进行鉴别。

电生理检查对鉴别前骨间神经卡压具有重要的诊断价值。

写字或拿小物品困难的鉴别诊断[编辑 | 编辑源代码]

应与下面的症状相鉴别诊断:

1.持物不稳  颈椎病上肢症状是持物不稳。颈椎病又称颈椎综合征,是颈椎骨关节炎增生性颈椎炎、颈神经根综合征、颈椎间盘脱出症的总称,是一种以退行性病理改变为基础的疾患。主要由于颈椎长期劳损骨质增生,或椎间盘脱出韧带增厚,致使颈椎脊髓神经根椎动脉受压,出现一系列功能障碍的临床综合征。表现为颈椎间盘退变本身及其继发性的一系列病理改变,如椎节失稳、松动;髓核突出或脱出;骨刺形成;韧带肥厚和继发的椎管狭窄等,刺激或压迫了邻近的神经根、脊髓、椎动脉及颈部交感神经等组织,并引起各种各样症状和体征的综合征。

2.手握物无力 手握物无力主要表现在手握物体时,没有力量。手部神经卡压综合症、脊髓前综合症、颈椎病、网球肘疾病都会引起手握物无力。

神经卡压综合症属骨--纤维管、室压迫综合征之一。为周围神经行径某部骨纤维管,少数为纤维缘受到压迫和慢性损伤引起炎性反应,产生神经功能异常。

3.小指感觉消失  尺神经损伤症状体征主要是腕部损伤主要表现为骨间肋,蚓状肌,拇收肌麻痹所致环,小指爪形手畸形手指内收,外展障碍和Froment征以及手部尺侧半和尺侧一个半手指感觉障碍,特别是小指感觉消失.

前骨间神经卡压征为纯运动神经性麻痹,表现为拇长屈肌食指和中指的指深屈肌以及旋前方肌的肌力减弱。此外,前骨间神经有一终末感觉支支配腕部的部分感觉。因此,前臂和腕部的疼痛是本病的常见临床表现

1.典型体征 常有近端前臂掌侧、旋前圆肌区和腕掌侧的自发性疼痛,活动时症状加重,特别是前臂活动时症状更为明显。由于疼痛,限制了肢体的活动。疼痛可于数周或数月内自行减轻。典型的临床表现为拇长屈肌、食指和中指的指深屈肌以及旋前方肌的肌力减弱,患者主诉常为写字或拿小物品困难,但无手部感觉变化。

临床体征仍以拇长屈肌、食指和中指的指深屈肌以及旋前方肌的肌力减弱为主。拇、食指捏握试验有助于诊断(图2)。

Gxq8i62p.jpg

2.非典型性前骨间神经卡压综合征解剖及临床特点 由于常出现解剖变异,前骨间神经卡压的临床表现常存在一定的变化。

(1)中指指深屈肌:可由尺神经支配(约50%),因此有时临床表现仅为拇长屈肌和食指指深屈肌肌力减弱。

(2)正中神经与尺神经Martin-Gurber吻合:约占17%,其中较常见的异常吻合支为前骨间神经与尺神经的吻合支。当前骨间神经出现卡压时,可引起手内肌肌力的减弱。

(3)指深屈肌:可完全由前骨间神经支配,因此,临床可表现为所有指指深屈肌肌力减弱。

(4)前骨间神经:可发出分支支配指浅屈肌

前骨间神经卡压的诊断中,最常见的误诊为拇长屈肌和指深屈肌肌腱的断裂。Hill报道的33例前骨间神经卡压的病例中,10例曾诊断为腱撕裂。也有将腱撕裂误诊为前骨间神经卡压的报道。因此,临床应注意鉴别。本病应与胸廓出口综合征、神经根性颈椎病以及臂丛神经炎、正中神经部分损伤进行鉴别。

电生理检查对鉴别前骨间神经卡压具有重要的诊断价值。

写字或拿小物品困难的治疗和预防方法[编辑 | 编辑源代码]

(一)治疗

根据病因选择不同的治疗方法。对创伤引起的前骨间神经损伤,一般观察3~4个月,如果不能恢复,应进行手术治疗。对因穿透伤引起的神经损伤,应立即进行手术治疗。对因其他卡压因素引起前骨间神经损伤者,可根据具体情况进行处理。

1.非手术治疗 可采用休息、固定、减少前臂活动和局部封闭治疗。对保守治疗8~12周无效者,可行手术治疗。有关保守治疗的时间,文献中有争议,应根据病因和病情具体确定。

2.手术治疗 手术治疗与旋前圆肌综合征相似。手术应松解Struthers韧带,切除肱二头肌腱膜,对旋前圆肌进行松解等,并对前骨间神经存在的卡压因素进行松解。

(二)预后  预后良好。

参看[编辑 | 编辑源代码]