临床生物化学/方法建立后的临床观察

来自医学百科

方法建立的目的是为了更好地应用于临床,为疾病的诊断和治疗提供可靠的依据。因此,在方法建立后必须作临床观察试验。

(一)正常参考值试验

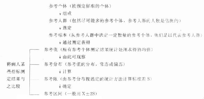
制定参考值(referencevalues)时,首先要阅读有关资料,依照经典的文献作为研究设计的依据,使设计尽量合理,结果令人信服,有实用价值。1978年,国际临床化学委员会下属的“参考值”理论专家组发表专门文件,推荐出一套有关参考值的概念、定义、建立和使用方案。参考值的建立应包括参考个体、参考人群、参考标本、参考值、参考分布、参考限和参考区间。它们之间的关系如下:

Goqpapx1.jpg


具体试验是对选定的一定人群中的健康人,按性别、年龄等分组,每组至少100人,应用所建立方法测定,如所得某体液成分的结果呈正态分析,经统计处理求出均值(X)和标准差(S),然后将X±2S定为正常参考范围。但如胆红素、铁、尿素碱性磷酸酶等,常呈不对称的偏态分布,需经适当的数据处理,使之接近正态分布的形式,这样就可参照正态分析数据一样来对待。常用的有对数转换法,使每一个数值转换为相应的对数值,用其对数值作图,若呈正态分布,则利用此对数值计算X和S值,最后将结果转换回为相应的自然对数值,求得均值及参考值的上限和下限。确定的参考值要求符合以前的调查报告。

(二)临床病例观察试验

临床病例观察的目的是指出所建方法的某项试验,对特定疾病的预示值(PV)。预示值为一项诊断试验确定或排队某疾病存在与否的诊断概率。预示值尚可分为阳性预示值(PV+)和阴性预示值(PV)它们分别表示确定诊断或排除诊断的把握有多大,是诊断试验的评价指标。诊断试验评价指标除预示值外,还有诊断特异性、诊断灵敏度和准确度。这些指标都与疾病的发生率有关。现将有关名词的概念,作简要地介绍。

⒈真阳性者(TP)经试验而被正确分类的患者的数目。

假阳性者(FP)经试验而被错误分类的无病试者的数目。

⒊真阴性者(TN)经试验而被正确分类的无病试者的数目。

假阴性者(FN)经试验而被错误分类的患病试者的数目。

⒌诊断灵敏度 患病试者的阳性百分率。

Goqpatk7.jpg


⒍诊断特异性 无病试者的阴性百分率。

Goqpamlf.jpg


⒎阳性结果的预示值(PV)阳性结果中真阳性者的百分数。

Goqpajf1.jpg


⒏阴性结果的预示值(PV)阴性结果中真阴性者的百分数。

Goqpagfz.jpg


⒐实验的总有效率所有实验结果中正确结果的百分数。

Goqpawrj.jpg


在临床应用中,主要以阳性结果的预示值观察实验结果的使用价值。但在固定参考范围的条件下,对不同发病率的人群进行相同指标检测时,所得到的预示值会有很大变化。例如用某方法对某专科病房检测100个标本,发病率为50%,方法诊断灵敏度为95%,诊断特异性为95%。由此数据可知:

TP=50×95%=47.5人;FN=50-47.5=2.5人;

TN=50×95%=47.5人;FP=50-47.5=2.5人;

TP+FP=50人,TN+FN=50人

Goqpaco2.jpg


临床对该检测方法的运用满意。经同样方法用于普查,调查某地区发病率为5%,检测1000例中,950人为非病人,50人为病人。

TP=50×95%=47.5人;FN=50-47.5=2.5人;

TN=950×95%=902.5人;FP=950-902.5=47.5人;

PV=47.5/95×100%=50%

PV=902.5/905×100%=99.7%

总有效率=(47.5+902.5)/(95+905)×100%=95%

临床认为这个检验方法使用价值不高,因为在普查中假阳性率占50%,给进一步诊断带来困难。如可能可调整参数值范围来提高方法的使用价值。一般认为,用于过筛实验的分析方法,希望有最高的灵敏度;用于确诊实验的分析方法,必须有高特异性。

(三)质量控制观察

方法是用控制物随临床常规标本一起用所建方法测定,连续测定一个月。以观察在实验室常规应用中的准确性和精密性,判断是否满足临床应用的要求,具体做法见第二十一章。