药物过敏

来自医学百科
(重定向自药物变态反应

药物过敏(drug allergy),药物不良反应的一个类型,由药物引起的全身或局部变态反应病变。亦称药物变态反应。其表现有发热,各种形态的皮疹溶血、肝、肾病变以至休克等。以上现象轻重不一,均与应用的药物种类、方式等不同有关,临床上应与发热、发疹性疾病鉴别。处理方法为立即停用引起过敏的药物,并对症治疗。发生药物过敏者,一般不应再用引起过敏的药物。由于药物学的进展,一些毒性安全系数较低的药物被逐渐淘汰,而容易引起致敏的合成药物大量问世,所以药物过敏的发生率逐年升高。药物过敏成为药物不良反应中最常见的类型之一,如果不能及时诊断,有时可发展至致命后果。它与其他药物不良反应的区别是易于发生在有特应性体质的患者,而且与药物剂量没有明确关系,可以由极小的剂量引起,例如青霉素变态反应可以因吸入医院内受青霉素污染的空气而发生。最常引起药物过敏的有青霉素、氨基比林巴比妥类、呋喃唑酮血清制剂、重金属盐等。各种药物反应的比较见表1。

各种药物反应的比较

药物过敏的发病机理[编辑 | 编辑源代码]

药物过敏的发生要具备以下条件:①机体有变态反应素质;②药物有致敏性。有相似结构的药物,致敏性也相似,例如对四环素敏感者,常对其他四环族药物也敏感;③药物与机体有足够的接触。药物过敏可属于盖尔氏和库姆斯氏分型中的任何一型,现分述如下。

Ⅰ型变态反应[编辑 | 编辑源代码]

药物抗原进入机体,刺激机体产生相应的抗体,抗体附着在肥大细胞上,使之致敏。被致敏的肥大细胞再次接触同一药物抗原时,即在肥大细胞表面发生抗原-抗体反应。结果导致肥大细胞释放出所含的颗粒,颗粒中的化学介质也随之释放,这些介质作用于不同的组织和器官,产生不同的效应,可使血管扩张,通透性增加,结果血管腔容量增大,而血容量减少,最后导致血压下降;血管扩张和血液内液体成分的渗出使皮肤粘膜充血水肿,表现为红晕和各种皮疹。介质作用使呼吸道粘膜肿胀,还引起小气道平滑肌收缩、气道分泌物增多,结果是小气道阻塞,呼吸阻力增加,临床表现哮喘;如果肠道、输胆管输尿管子宫等部位的平滑肌痉挛,则分别引起肠绞痛胆绞痛肾绞痛痛经流产等。肥大细胞释放的过敏性嗜酸性粒细胞趋化因子可以吸引嗜酸性粒细胞,使外周血液嗜酸性粒细胞增多,局部有嗜酸性粒细胞浸润,分泌物中也可出现嗜酸性粒细胞。

发热也是Ⅰ型药物过敏常见的现象,是药物分子血浆蛋白结合引起的异性蛋白反应所致,称为药物热

Ⅱ型变态反应[编辑 | 编辑源代码]

药物分子进入机体后,附着在细胞膜上,并刺激机体产生相应的抗体,抗原抗体反应在细胞膜上发生,直接导致细胞破坏。在这过程中还可以有补体参与作用。Ⅱ型变态好发生于血细胞。如由药物引起的溶血、粒细胞缺乏症血小板缺乏症等。

Ⅲ型变态反应[编辑 | 编辑源代码]

药物抗原进入机体,刺激机体产生相应的抗体。抗原抗体在血液内形成复合物,复合物可能被肾脏排泄,也可能被吞噬细胞吞噬。如果复合物在组织中沉积,即可激活补体,吸引嗜中性粒细胞对复合物进行吞噬,吞噬后的嗜中性粒细胞解体,释放出溶酶体酶,导致组织溶解;激活的补体又使其反应更加重。抗原抗体复合物主要沉积在血管的基底膜,其基本病变是血管炎,可发生于身体各个部位及重要脏器,会导致这些脏器的功能障碍

Ⅳ型变态反应[编辑 | 编辑源代码]

本型反应没有抗体参与,药物直接作用于淋巴细胞,使之致敏;被致敏的淋巴细胞再与药物抗原发生反应,释放介质而引起组织损害。这一类反应发生得较慢,一般在接触致敏药物后24小时或更长时间才有临床表现,如一些外用药物引起的接触性皮炎

药物过敏的临床表现[编辑 | 编辑源代码]

这个表现以发热、皮疹为主,不同的药物,不论其药理作用如何,常可引起类似的临床表现,这些表现可归纳为以下类型。

发热[编辑 | 编辑源代码]

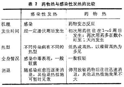
常是药物过敏的最早讯号,它与感染发热的区别见表2。

药物热与感染性发热的比较


皮疹[编辑 | 编辑源代码]

是药物过敏的一个重要特征,表现为各式各样的皮疹,称药疹。其形态与所用药物的药理性质无关。常见的药疹有荨麻疹和血管性水肿猩红热麻疹样皮疹、湿疹多形红斑紫癜固定性药疹等。它们与感染性皮疹的比较如表3。

药疹与感染性皮疹的比较


固定性药疹是比较特殊的皮疹,它是部位固定的皮疹,初起时为充血性,以后遗留色素沉着,这种色素消退很慢,或永不消退,当再次应用同一药物时,又在原来出疹的部位发生皮疹,而不发生于其他部位。

休克[编辑 | 编辑源代码]

往往在注射药物后立即或数分钟内发生。常伴发皮肤瘙痒荨麻疹、哮喘等,重者全身青紫、神志丧失、心率增速、呼吸困难、血压下降、大小便失禁等。

血细胞改变[编辑 | 编辑源代码]

严重的药物过敏可致血中嗜酸性粒细胞增多。Ⅱ型变态反应常导致溶血或血细胞减少。可仅表现为粒细胞血小板减少,但偶而也可以是全血细胞减少

肝、肾功能损害[编辑 | 编辑源代码]

许多药物要通过肾排泄,所以肾特别容易受损害,Ⅲ型变态反应常伴有肾的病变。许多药物要通过肝的解毒作用进行代谢,所以全身性药物过敏也可伴有肝的损伤。

各型药物过敏的临床表现见表4。

各型药物过敏的临床表现举例


药物过敏的诊断[编辑 | 编辑源代码]

用药后发生的不良反应可以是变态反应性的,也可以是非变态反应性的。临床上,药物过敏要与药物中毒、因个体差异对药物的不耐受、或对药物特异质反应等相区别。

随着科学的发展,生产出许多高效的、毒性较低的合成药物,这些化学合成的药物却具有较强的致敏性,以致在药物中毒逐渐减少的同时,药物过敏的问题却变得日益重要。

由于药物过敏的临床经过有其特点,只要对之有警惕,一般不难确认。在用药物治疗的过程中,如果发生了不能用原发病解释的发热、皮疹或其他体征时,应该怀疑发生了药物过敏。这一点在治疗发热性疾病时尤为要紧,药物热可能被认为是原发病未得控制,从而加大剂量。例如治疗扁桃体炎时出现的猩红热样药物疹,可能被误认为猩红热而加大抗菌药物的剂量。

药物过敏诊断的主要目的是明确致敏药物,以防再次发生反应,因为反应的程度往往是一次比一次加重。

对于用单一药物治疗时发生的速发反应,致敏药物比较容易明确。例如注射青霉素当时发生的过敏性体克;如果同时应用了多种药物,或是反应发生得比较晚,情况就比较复杂,需要逐一试验用过的药物,以肯定是哪一种或几种药与反应有关。有时要采用一些特殊的检测手段,如免疫学方法。

对注射药物,日前常用的试验方法是皮内试验法,阳性反应表现为注射后15分钟内出现的风团和红晕反应。例如,注射青霉素前需要做皮肤试验,这在中国有明文规定。青霉素皮肤试验使一些青霉素变态反应得以避免。但是,用药物进行皮肤试验有很大的局限性,第一,它只能预测发生Ⅰ型变态反应的可能性;第二,它只适用于测验溶液,非水溶性药物就无法测试;第三,药液必须没有刺激或扩张血管的作用,否则将出现假阳性反应。因此酸性、碱性、高渗、低渗的药物以及诸如组胺烟酸等的血管扩张药,含有杂质可能产生局部刺激作用的药物都不能作皮肤试验;第四,这种方法非绝对安全,用青霉素皮肤试验时发生过敏性休克而死亡的已有多次报道;第五,这种方法并非绝对可靠,有相当一部分病例有假阳性或假阴性反应。

比较可靠的测试药物过敏的方法是模仿正常用药途径进行的激发试验。激发试验要求先通过比较安全的途径进行,例如,注射用药物可先行眼结膜鼻粘膜接触试验,若为阳性反应,再通过注射进行试验。试验用药剂量宜小;对外用药可用原浓度在小范围内进行试验,而口服药的起始剂量应不超过常用一次量的1/20,若无反应,再用1/10量试验。对于高度敏感者,起始剂量还要降低。注射用药进行粘膜试验的起始剂量要随人而异,原则是尽量小,以保证安全。例如用0.5单位青霉素进行粘膜试验,如果初次试验结果为阴性,可将剂量递增5~10倍重复试验,若达到一定剂量仍无反应,可将剂量降低20~50倍进行注射,一般如果患者能耐受常用量的1/10剂量,即可认为患者对测试药物不会发生变态反应。

进行药物激发试验,只要方法掌握得当,一般是安全的,但仍应作好抢救准备。此外,药物激发试验一般不能预测Ⅱ型和Ⅲ型变态反应,所以即使试验结果为阴性,用药过程中仍应随时观察,及时处理。

用外用药物进行接触试验,一般会引起迟发反应。所以观察时间不应少于72小时;口服和注射药物时也可能出现迟发反应,所以两种不同药物试验的间隔时间不应少于两周。

并发症[编辑 | 编辑源代码]

严重的药物过敏反应可引起全身性损害,如过敏性休克、血细胞减少、溶血性贫血粒细胞减少呼吸系统症状鼻炎哮喘肺泡炎肺纤维化等;消化系统症状如恶心呕吐腹痛腹泻等;肝损害黄疸胆汁淤滞肝坏死等;肾损害血尿蛋白年、肾功能衰竭等;神经系统损害如头痛癫痫脑炎等。     

药物过敏的防治[编辑 | 编辑源代码]

药物过敏的预防可分两方面,一是防止致敏,二是防止再次暴露。

药物致敏大多是通过小量多次接触造成的,局部用药最易致敏,所以对于一些容易致敏的药物,如青霉素、磺胺药等应避免局部应用;在食物、化妆品等中加入药物尤不可取。已经被致敏的,只有绝对避免再度暴露于致敏药物才能确保安全。在个别情况下,致敏药物的暴露不可避免,例如破伤风白喉患者需用抗血清治疗;医务工作者或制药、调剂人员对常用药物敏感,这些情况可小心进行脱敏治疗。药物脱敏治疗也有一定危险性,也要作好解救的准备。若非绝对必要,也以不用为宜。

轻的药物过敏,只要停用致敏药物,即可逐渐缓解;较重的除停用致敏药物外,还应加用抗组胺类药物;伴有血压下降、哮喘、昏迷等严重反应的要紧急抢救。抢救药物以0.1%肾上腺素皮下注射为主,每次可用0.3~0.5ml,必要时可重复注射;同时配合应用皮质类固醇。可能时在注射部位近心端扎一止血带,或用0.01%肾上腺素封闭,以减缓致敏药物的吸收速度。其他必要的措施,如保持呼吸道畅通、吸氧、支气管扩张药的应用也应视需要跟上。

治疗措施[编辑 | 编辑源代码]

(一)去除病因 停用一切可疑的致病药物是必须首先采取的步骤,切忌在已经出现药物反应的先兆表现时做手脚未断然停药的作法。

(二)支持疗法 给患者以有利的条件,避免不利因素,以期顺利地渡过其自限性的病程,如卧床休息、饮食富于营养,保持适宜冷暖环境,预防继发感染等。

(三)加强排泄 酌情采用泻剂、利尿剂,以期促进体内药物的排出。

(四)药物治疗 需根据病情轻重采取不同措施。

1.轻症病例 ①抗组胺药物1~2种口服;②维生素C 1g静注,日1次;③10%葡萄糖酸钙或10%硫代硫酸钠10ml静注,日1~2日;④局部外搽含有樟脑薄荷炉甘石洗剂、振荡洗剂扑粉,一日多次,以止痒、散热、消炎、,一般一周左右可痊愈。

2.病情稍重的病例 指皮疹比较广泛,且伴发热者。①卧床休息;②涂上述药物;③强的松每日~30mg,分~4次口服,一般2周左右可完全恢复。

3.严重病例 包括重症多形红斑、大疱性表皮坏死松解形和全身剥脱性皮炎型药疹。应立即采取下列措施:

皮质类固醇氢化可的松300~500mg,维生素C3g,10%氯化钾20~30ml加入5~10%葡萄糖液1000~2000ml缓慢滴注,日1次,宜保持24小时连续滴注,待体温恢复正常皮疹大部分消退及血象正常时,可逐渐递减激素用量直至改用相当量的强的松或地塞米松口服。如皮疹消退,全身情况进一步好转,再逐步减少激素口服量,原则是每次减量为当时日量的1/6~1/10,每减一次,需观察3~5日,随时注意减量中的反跳现象。在处理重症药疹中存在的问题往往是出在激素的用量或用法不当方面,如开始剂量太小或以后减量太快。

⑵抗组胺药物:选用二种同时口服。

⑶输新鲜血液输血浆:每次~400ml,每周2~3次,一般4~5次即可。

抗生素:选用适当抗生素以预防感染,但必须慎重,因严重药疹患者,常处于高度过敏状态,不但容易发生药物的交叉过敏,而且可能出现多原性敏感,即对与原来致敏药物在结构上完全无关的药物产生过敏,引起新的药疹。

⑸局部治疗:在重症药疹患者,对皮肤及粘膜损害的局部治疗和护理非常重要,往往成为治疗成败的关键。早期急性阶段,皮损可用大量扑粉或炉甘石洗剂,以保护皮肤和消炎、消肿。如有渗液,可用生理盐水或3%硼酸溶液湿敷,每日更换4~6次,待干燥后改用0.5%新霉素、3%糖馏油糊剂,每日~2次。

眼结膜角膜常受累,必须及时处理,可用生理盐水或3%硼酸不冲洗,清除分泌物,滴醋酸去炎松或氢化可的松眼液,每3~4小时一次,每晚擦硼酸或氢化可的松眼膏,以防角膜剥脱导致失明结膜粘连。口腔及唇部粘膜损害常妨碍进食,可用复方硼砂液含漱,日数次,外搽粘膜溃疡膏或珠黄散锡类散等。对无法进食者可用鼻饲。

⑹如伴发心、肺、肝、肾及脑等脏器损害以及造血机能障碍等需及时作用应处理。

⑺密切注意水与电解质的平衡;并酌情给予三磷酸腺苷辅酶A肌苷维生素B6等药物。